传递客服好声音,电话服务有技巧
客户世界|周四维/丁达|2015-02-12
传递客服好声音,电话服务有技巧
——“三步走”提升客服人员服务沟通能力
作者:周四维/丁达 | 来源:客户世界 | 2015-02-12
p>
p>
说到近几年火爆荧屏的综艺节目,大家会不约而同地想到《中国好声音》。确实,这档大型励志专业音乐评论节目从一出现在大众的视野中就迅速俘获了我们的眼球,直到今年的第三季,其收视率一直遥遥领先,大家在被好声音折服的同时纷纷感叹越来越多的草根平民可以用自己的声音去追逐梦想演绎着自己的精彩人生。其实用声音来实现自我价值的不仅仅是歌者,对于每天都要用电话与客户沟通的客服人员来说,声音也是他们感染客户传递服务理念的利器。电话沟通和唱歌不同,不光要声音甜美悦耳,还得有服务技巧,这样才能传递出客户服务好声音,才能有效说服客户并给人听觉上的愉悦,才能提高客服满意度和服务感知。
每个人都需要沟通,要想有效沟通就必须掌握沟通的技能,而且要将这种技能通过针对性的训练加以巩固提升。作为呼叫中心的客服代表,沟通能力是他们工作中最基础的一项能力,在电话中的沟通能力主要体现在自信度、回答问题正确度、理解能力、表达能力、灵活应变能力、解决问题能力、主动服务能力、语音语态等8个维度上。他们在工作中就是和客户不断沟通、不断交流,因此如何训练和提升客服代表的沟通能力是呼叫中心服务技能的常态化工作。
既然客服人员每天都会与客户电话沟通,那么如何提高客服人员的电话沟通感染力?如何提高客服人员的沟通效率和效果?怎样让客服人员的沟通技能得到提升?怎样通过有效的方式和手段让大家学会并掌握优秀的沟通情景?
电话沟通的能力作为客服人员的一项基础技能,是可以通过训练来提升水平的,通过用场景对话的方式来直接呈现沟通过程,就可以快速而有效地提升客服人员的沟通技能。下面我们分三个步骤来演示一下如何训练和提升客服代表的沟通能力(如图1)。

第一步:沟通训练情景化
现代社会中客户们变得越来越挑剔,对服务的要求也越来越高,而服务的好坏直接影响到企业的发展,带来一系列社会效应。客服人员在为客户服务的过程中应该怎样与客户沟通呢?客服人员是企业和客户沟通的桥梁,想要维护良好的客户关系,就需要提高客服人员的沟通能力。通过情景对话,可以引出每一环节可能用到的沟通技巧,模拟客户服务工作中可能出现的场景,从客户心理、服务态度、沟通礼仪、倾听、提问、处理抱怨、解决投诉和解答问题等角度通过多个场景去全面、生动地展示各个环节中客服人员与客户电话沟通的方法,在训练过程中将客服人员代入到沟通情景中,增强培训的画面感。
首先,客服人员在沟通中把握客户心理需求的能力非常重要。因为客服工作的目标是让客户满意,而只有满足了客户的心理需求、排除了客户的负面情绪、让客户在享受服务的同时获得一份愉悦的心情,才能给客户留下良好的印象。沟通的能力与客户的需求分不开,首先需要从如何寻找客户的需求开始,通过有效的开场白、通过询问探询顾客的需求、通过有效聆听来了解客户的需求。
客服人员从事的是服务性工作,在与客户沟通中更应注意自身的礼仪规范。在与客户的交流中,礼仪是一个无论任何时候都值得重视的主题,而服务态度的好坏关键取决于客服人员在心理上如何给客户定位的,不同的理解会表现出不同的态度,进而影响沟通的效果,再进而发生不同的服务行为,最终导致不同的服务质量和效果,因此在话述中,礼仪、态度、倾听询问技巧一个都不能少。
其次,在与客户沟通的过程中,客服人员只有礼貌待客,让客户感觉到愉悦,才可能做好客服工作,接下来就是倾听和询问。有人说沟通是倾听的艺术,这句话充分体现了倾听在沟通中的重要作用。倾听可以获取信息、发现问题,客服人员只有认真倾听,知道客户需要什么样的帮助和服务,客户的不满和抱怨在什么地方,才能对症下药,解决客户的问题。另外,认真倾听还是对客户尊重的一种表现,有利于营造良好的沟通氛围。因此,一名优秀的客服人员必须掌握良好的倾听技巧。询问和倾听是互相依存的,问是听的基础,听是问的目的。客服人员在工作中很大一部分时间都在进行提问和倾听,所以要真正做好客服工作,就必须掌握有效提问的技巧。
最后就是为客户处理抱怨。客服人员在工作中经常会听到客户的抱怨,只要客户所得到的产品或服务与他们的期望值之间存在距离,就会产生抱怨。据调查显示,平均一个产生抱怨的客户会把他们的不满情绪传递给周围12个人,这样就可能造成12个不满的潜在客户,可见抱怨的危害是巨大的。如果能够处理好客户抱怨,75%的人还会继续购买;如果当场能够解决客户抱怨,95%的人会继续购买。因此,掌握处理客户抱怨的技巧对于每一位客服人员来说都是非常必要的。处理客户投诉是客服人员最重要的日常工作之一,当公司提供的产品服务于客户期望值之间存在差距时,客户就会出现不满,这些不满的客户中有一部分人会向公司投诉,期望得到解决。客户投诉对于公司来说是一笔财富,因为一方面客户投诉就说明他还没有完全放弃对我们的信任,有希望挽回;另一方面,通过处理客户投诉、和客户沟通并聆听他们内心的声音,可以促使企业进一步进行改善,向前发展。处理客户投诉不当会影响客户关系和客户感知,甚至还会影响到公司的社会形象,造成恶劣的影响,所以客服人员要掌握处理客户投诉的技巧。
第二步:沟通训练套路化
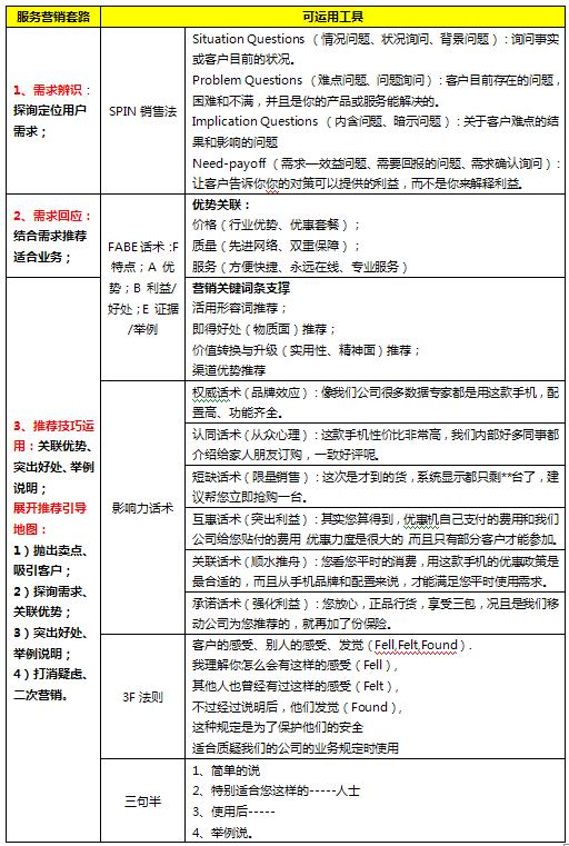
针对客户服务工作中可能出现的沟通问题、客服异议等,通过情景对话展现问题解决之道,将这些技巧套路化,使学员从中学到沟通的技能,掌握解决问题的方法。在客户服务和营销沟通中常用的套路化技巧有SPIN销售法、FABE话术、影响力话术、3F法则、三句半等(如表1)。

第三步:沟通训练模板化
通过上面的技巧套路总结出“万能话术模板”,便于学员在实际工作情景中灵活套用。 下面举两个模板化的例子,图2为当客户抛出问题后客服人员如何接招并处理的技巧套路,图3为当客户提出异议或是投诉抱怨时客服人员如何处理的技巧套路。掌握了简单的套路后可以将其运用在相同场景的不同问题的处理中,当客服人员遇到类似问题时就能够很顺畅地处理完成客户问题。

当然,情景不同话术也不完全相同,而且也不是唯一的表达方法。上面我们提到的沟通情景和套路话术不是在任何情况下都可以拿来使用的,需要根据实际情况和客户的问题来灵活运用,切记不能生搬硬套。
客服人员的工作媒介是声音,服务过程是以沟通来支撑的,要想实现客户心理认同并愉悦“转椅”取决于和客户沟通的好坏,而这种好坏直接反映为服务效果。在客户服务过程中,客服人员应切身为客户着想,了解客户的需求,掌握客户的情况,快速解决客户的问题,及时反馈解决方案或结果,这个过程的完美实现就是客服工作的精髓所在。熟稔的沟通技巧更体现在服务过程中适时给客户吃一颗“定心丸”,减轻客户焦虑,安抚客户情绪,简单的一句关怀有可能在很大程度上影响客服对企业的感知,这种认可会重塑企业在客户心中优质的形象,这是属于客服人员“好声音”的魅力,也是客服人员服务工作的要义所在。
作者单位为重庆移动客户服务中心;本文刊载于《客户世界》2014年10月刊;
转载请注明来源:传递客服好声音,电话服务有技巧
相关文章
- ATC督导培训模式在呼叫中心的运用
- 心理咨询治疗方法在员工辅导及情绪管理中的运用
- 智造体验:客服中心服务管理模式探讨
- 商业银行后台中心数据管理工作的三个阶段
- 学得好,也要考得好
- 从服务视角看APP的体验设计
- 从几个细节看服务的体验交互
- 浅谈客户投诉的价值化管理











