三管齐下,提升呼叫中心突发话务应对能力
客户世界|陈军雄 张博 李晓青 孙小波|2012-05-08
p>
p>
在呼叫中心日常运营中,“突发话务”往往带来瞬间话务高峰,导致接通率“雪崩”,成为影响客户和客服代表感知的MOT,是困扰运营管理者的“头疼”问题。在正面看待突发话务“不可避免”的前提下,如何主动出击,建立一套系统化的突发话务应对机制?笔者试图从“前向分流、流程管控和资源拟合”三个方面进行探索。
一、前向分流——对症下药,依托IVR源头分流来电话务
突发话务往往“事出有因”,尽快找到原因,借助IVR主干功能开展提醒,可从源头分流话务,最大限度减少突发话务冲击。常用IVR分流策略包括5类,结合10086话务运营实际介绍如下:
1、重要信息告知提醒策略
(1)策略内容:将引起突发话务故障的原因,录制成IVR语音,上挂至10086主流程。通过系统设置,实现特定客户群体拨打10086进入“指定语音流程”。【示例】如部分客户手机突然无法上网,IVR报读提醒:尊敬的客户,因我公司目前GPRS故障导致您暂时无法使用手机上网,给您带来不便深表抱歉,正在加紧处理,请您4小时后再行拨打。
(2)预期成效:能有效减少“信息不对称”,让客户知道“问题出在哪儿”,减少客户“盲目重复拨打”。
(3)注意事项:针对特定目标群体的语音引导,要准确提取目标号码、精炼制作语音内容,做到“点射”,而非“扫射”。
2、热键话务分流引导策略
(1)策略内容:针对引起突发话务的原因,详细了解客户咨询的热点,将“答案”预先录制成IVR语音,上挂至10086语音2号键,引导客户自助查询。【示例】尊敬的客户,如需咨询“清爽酷夏,动感地带充值大赠送活动”,请直接按2键了解,并配置追加短信下发客户关心的内容。
(2)预期成效:能有效突出近期重点热点咨询业务点,正向引导客户自助服务,减少人工话务依赖。
(3)注意事项:引导的自助语音内容非常重要,要通过来电原因、客户投诉、数据分析和录音监听等方式,精确把握“客户咨询热点”,有效提炼“最佳答案”,以IVR播报+短信下发方式开展。
3、忙时削峰策略
(1)策略内容:突发话务往往导致瞬间话务高峰,如能将瞬间话务“均衡化”,则可有效避免“话务雪崩”,为此通过录制IVR语音,引导客户闲时再拨。【示例】“尊敬的客户,目前人工话务繁忙,为节省您的时间,建议您4小时后再行拨打。给您带来不便,我们深表歉意”。
(2)预期成效:对非紧急需求客户,能有效将瞬间话务均衡分解延迟至后续闲时,避免“恶性循环”。
(3)注意事项:忙时削峰策略是一柄“双刃剑”,如语音提示繁忙,但部分客户还是能顺利入线,引起客户误解;又例如提示4小时后拨打,还是很忙。实际运营中要“谨慎使用”,防止给客户以“欺骗”的不良感知。
4、遇忙多媒体融合引导策略
(1)策略内容:在IVR主干语音提示客户话务繁忙基础上,增加“多媒体自助渠道引导”,并下发短信提示客户如何使用。如:尊敬的客户,目前人工话务繁忙,为节省您的时间,建议您登陆gd.10086.cn或wap.10086.cn或发送短信10086到10086,更多自助服务期待您精彩体验。
(2)预期成效:在“遗憾未能提供人工接通”的背景下,为客户提供另一扇“敞开的门”,换位为客户思考,客户在有实际需求时也很愿意尝试使用。
(3)注意事项:自助渠道功能界面要“易于使用”,降低门槛,让客户便捷操作。
5、留言预约策略
(1)策略内容:忙时启动“开关”,对于溢出队列部分客户,进入“预约留言”流程。提醒客户当前人工话务繁忙,可选择在线留言预约或快速预约。后续会有专人外呼回访,同时系统可自动记录客户登记信息,包含号码、来电时间等,当突发话务高峰过后,由系统自动安排在职一线客服代表外呼回访。
(2)预期成效:依托系统功能开发,可有效实现“系统自动登记”,减少“人工登记”成本,实现“最大限度先接起来”,让客户感知到“问题被接纳”,大大降低话务需求。
(3)注意事项:一是要确保后续有足够人力“及时外呼”;二是系统能自动识别外呼回访前客户二次致电并成功入线,自动剔除相关客户并下发短信提醒;三是对承诺时限内无法及时外呼的客户,必须及时下发短信予以解释并引导客户体验自助服务渠道。

【小结】综合比对以上5类IVR引导策略,列表如下(表1)。

表1
二、流程管控——效能挖潜,调整流程规范提升生产效率
对于已入线的人工话务,强化系统流程管控,尽可能提升“现场承接能力”。主要包括以下9点:
1、更改排队等待时长设置:如常规IVR排队等待时长是2*30秒,在瞬间话务高峰时,可临时调整为2*20秒,系统端适度加大“溢出淘汰在线排队等待人数”,提高在线排队人员成功入线机率。
2、优化热点业务应答口径:针对引发突发话务的重点热点业务问题,尽快出台“统一解答口径和参考流程步骤”,既保障对外服务口径的一致,也能提升热点业务的解答速度。
3、临时调整服务范围和流程:为尽快将话务先接起来,当话务需求量和接通率达到某临界阀值时,将临时调整“服务流程”。如对人工话费查询等费时较长的业务,暂时引导客户使用网站自助查询等。
4、复杂话务先登记、后处理:参考港台“take message”做法,对坚持进入人工但咨询问题复杂,需使用较长时间进行系统查询的来电客户。要求一线全员先登记客户问题,承诺客户一定时限内外呼处理,提升瞬间话务承接能力。
5、暂停外呼和在线营销:暂停开展外呼和在线交叉营销工作,集中资源先将入线电话“接起来”。
6、加强现场管控:系统端适度下调一线人员小修时长,同时加强现场巡检监控,重点保障交接班时段人员系统入线率,最大限度发挥当值人员工作效益。
7、调整现场技能队列协同:在突发话务无法保障前提下,根据各品牌技能优先保障级,动态调整,保障关键品牌客户体验感知。
8、动态班次调整:建立“动态积木式”排班运营机制,可实现拆分小组、每15或30分钟动态排班机制。建立“瞬间话务现场紧急加班支撑机制”,对主动支持瞬间话务加班应对的休息同事,予以专项奖励。
9、善用SOHO支撑机制:在NGCC系统支撑模式下,依托IP网络化在线话务承接,安排SOHO坐席,家庭办公,随时响应和支撑瞬间话务繁忙。
三、资源拟合——全民皆兵,提升瞬间话务承接能力
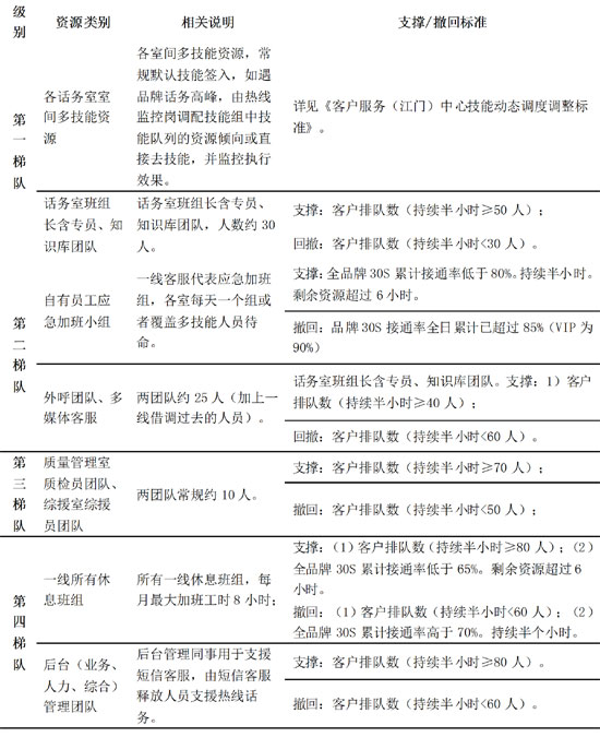
在突发话务背景下,核心关键是提升瞬间话务接通能力,防止出现接通雪崩。关键时刻全民皆兵,为此广东移动客服搭建起一套“四级话务支撑梯队”,明确不同情境背景下,内部人力资源调度,机制层确保“瞬间话务承载能力提升30%”。(见表2)
第一梯队:侧重现有话务科室间“技能协同”,适度放弃某些品牌,重点保障某品牌;同时一线班组长和日常负责业务知识管理的同事入线,承接普通话务。
第二梯队:安排自有应急加班小组、外呼人员和日常负责多媒体服务的人员入线承接,承接单区神州行话务(技能要求相对简单)。
第三梯队:安排质检、综援相关同事入线,承接GPRS等单项热点话务,降低承接业务难度。
第四梯队:安排非应急加班小组且当前在家休息的一线话务代表、后台人力等其它科室入线。其中后台人员主要承接GPRS热点业务或先登记客户来电问题,后续再外呼回访。

表2
突发话务是呼叫中心日常运营管理中的“常客”,笔者在本文中试图构建一套三管齐下的主动管控机制。实际运营中,管理者要不断探索,提炼适用的“应对流程机制”,形成“套路”,固化“机制”,提升组织响应执行力,最大限度提升突发话务应对能力,有效保障客户均衡体验感知!
本文刊载于《客户世界》2012年3月刊;作者单位为广东移动客户服务(江门)中心。
转载请注明来源:三管齐下,提升呼叫中心突发话务应对能力
相关文章
- Content Guru与Verint建立全球合作伙伴关系,交付云端解决方案
- 宜信采用Verint的客户交互优化系列解决方案,大幅提升客户体验
- 从一步之遥到海阔天空有多远——浅析运营商转型之路
- 流量经营困局下,运营商的发展策略
- 现场管理——呼叫中心运营中的博弈
- 杭州联通举办丽人俱乐部活动
- 富士康跳楼案折射出什么
- 心通信 新境界











