IT外包治理:审视外包成熟度模型
||2009-02-02
p>
p>
由于缺乏外包合同管理的经验,许多公司在外包过程中都可能遇到服务质量问题。针对这个问题META Group的Raffoul提出了外包成熟度模型(Outsourcing Maturity Model,OMM)。使用这个模型能够建立有效的供应商管理结构,制定可衡量、可实施的服务水平协议(Service Level Agreements,SLAs),按照正式的流程督促供应商改进服务质量。本文将考虑这样一个问题:能否将能力成熟度模型中的一个或几个方面运用到实践中,作为外包的关键成功因素。我们将通过一个例子来验证这个问题。
1. 介绍
外包这个概念在80年代就被人们普遍接受。IT外包则是指,一个公司雇用另一个公司为它的业务提供IT服务,如维护电脑、管理数据中心等等。
市场研究公司Gartner Dataquest在2003年指出,有一半的IT外包项目将遭到失败,因为它们没能交付预期的价值。根据Gartner的研究,引起客户不满的主要原因有:客户与供应商之间缺乏沟通,也没有制定外包关系管理的计划,商业计划和IT技术频繁变动。
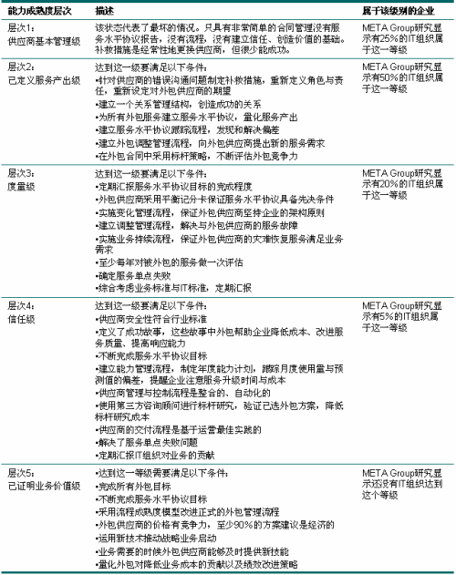
组织的外包管理成熟度问题可能是引起上述问题的主要原因。要解决这些问题,就要审查涉及到IT外包的组织流程,评估组织的“成熟度”水平。META Group提出了一个外包成熟度模型,这个模型包含5个层次:供应商基本管理级;已定义服务产出级;度量级;信任级;已证明业务价值级(具体参见附录)。本文将研究这个模型中的哪些合格条件对成功的IT外包合同治理有影响。
META提出,外包管理成熟度要从一个层次上升到另一个层次,就必须根据以下合格条件改进外包管理有效性:
基本关系:保证关系管理结构的建立,成功案例的建立,外包目标的完成
服务水平协议/标准:保证所有外包的服务都有服务水平协议,保证报告制度的建立,服务水平协议目标的完成
正式的流程:采用一个流程成熟度模型不断优化、整合、自动化外包管理流程
标杆:不断评估已外包的服务的竞争力、质量、响应能力
借方/贷方计划:向外包供应商提供激励,促进其改进服务质量
信任:通过运用新技术、提供新能力、提高安全有效性、解决服务单点失败问题,建立起组织与外包供应商之间的信任关系
业务价值:保证外包项目为业务价值做出贡献
2.外包成熟度模型
本文将对META提出的外包成熟度模型做一个框架解析,将其分解成由META Group定义的7个合格条件。我们将上面提到的这7个合格条件与5个外包成熟度层次一一对应起来,如下图所示:
3. 案例分析:IBM/德意志银行
1) 案例的基本情况
德意志银行使用IBM的产品已经有好几年了,包括自动化OS/390主机数据中心。通过这种方式将数据中心外包给IBM,德意志银行相信它可以大幅度地降低成本,同时能够更灵活地使用各种资源,推动新技术的采用,促进计算机基础设施的标准化。
德意志银行的首席运营官Hermann-Josef Lamberti说:“德意志银行预期能够在10年合同期限内节约10亿欧元,将目前自己运营计算机中心的大部分固定成本转化为基于使用情况的可变成本。另外,我们的员工能够从IBM那里学到更多的专家知识。”
IBM与德意志银行的这个外包合同要求IBM管理德意志银行欧洲部分营业部的后勤与业务流程功能。IBM将负责德国莱茵河地区一个新数据中心的运营,并为德意志银行提供新的远程“on demand”计算服务。
德意志银行对IBM的电子商务on demand技术十分感兴趣,因为它能够帮助德意志银行整合核心业务流程与系统,更加灵活地适应千变万化的金融服务行业。对于德意志银行来说,IBM能够全面地管理技术风险和运营风险,并能保证长期的技术创新。
2) 使用外包成熟度模型分析案例
从传统的IT成本角度看,德意志银行希望降低费用、促进创新。在市场低迷的证券投资业,降低成本、增强灵活性是一个十分紧迫的问题。Dot com泡沫经济破灭后,金融服务机构都十分实际,对外包项目都采用投资回报率模型来控制目标的完成。金融服务机构也根据一些定性指标来做出外包决策,如信息安全需求、运营风险考虑和流程控制。
金融服务机构进行外包的主要目的是降低成本、改进服务、控制交易费用的决定因素(包括人力、资金分配)。根据外包成熟度模型的合格条件和案例情况,我们的初步发现如下表所示:
.gif)
根据该外包合同的内容以及各种资料,我们可以判断IBM/德意志银行的外包交易处在第4级,因为德意志银行将其业务运营中一些功能部门的人力资源、资金资产都交给IBM管理了。从上面的分析可以看出来,从外包成熟度模型的低一级上升到高一级的推动因素相对来说是一些比较定量的因素(财务、核心竞争力、资产管理),而并不是像模型中描述的那些定性因素。
4. 结论
META建议企业通过以下步骤来达到更高级的成熟度:
建立责任和绩效审查制度
为冲突和纠纷制定建设性的解决框架
维持与外包供应商的运营联盟
要通过流程外包来降低成本,企业必须要具备十分成熟的内部流程定位和管理能力。实际上,企业要充分利用外包的话,通常要对其自身的运营做出一些调整,而做这样的调整是需要时间和成本的。
运营活动(如数据库管理、系统管理/监控、呼叫中心)的外包也同样需要企业有较高的流程成熟度,而目前很多公司都不具备这种成熟度。组织在将这些运营活动外包之前,都应该评估一下自己的流程成熟度,以及外包对当前流程会产生的影响。
责编:admin
转载请注明来源:IT外包治理:审视外包成熟度模型
相关文章
- 安莱信息成功入围2015年度全球最佳服务外包供应商中国五十强和2015年度全球最佳服务外包供应商BPO中国二十强
- 全球服务外包市场冷暖不均
- 浅谈呼叫中心外包管理(中)
- 四川移动呼叫外包业务正式商用
- 两个人的故事─管理者的自我管理 (上)
- 浅谈呼叫中心外包管理(上)
- 南京外包“新包法” 服务创新提高效益
- 呼叫中心市场将现反弹趋势











