营业厅教练式的团队发展建设
|任璐璐|2009-01-07
p>
p>
(1) 团队训练的发展
在当今市场中,组建具有高绩效文化的高绩效团队是一种必要行为。团队训练可以使包括商家、客户、管理人员和团队成员在内的所有人都从中获益。在组织中组建有效的团队可以使一个公司从众多竞争者中脱颖而出。由于团队成员更具有自主性和目标导向性,因此公司自身的素质和创造力会得到提高,从而可以与客户建立更加长久、稳固的关系。
(2) 如何建立一个优秀的团队
致力于同一项目的一个群体并不一定必须组建成团队。马达克斯列举了群体与团队之间的一些主要区别,如表3-25所示:
.gif)
在这些变量中,有两个对群体和团队之间的差异区分度最大的变量已经得到强调。它们是:
成员的相互信任程度。
强调共性的程度,或者团队目标优先于个体目标的程度。
Smith 和Katzenbach1993年曾对团队进行了这样的描述:
“团队就是由一群有着共同愿景、共同工作目标和态度并负有共同责任的成员所组成的集合体。在这个集合体中,不同成员的工作技能具有互补性。”
(3) 团队训练的类型
下面概括介绍了最常见的几种团队训练类型。
• 将管理者训练为教练。
• 组建团队,将团队训练成为一个高效率的业务单元。比如在广告代理机构中组建一个从事品牌管理的团队。
• 训练团队领导者,开发团队领导者组建团队的能力。
• 训练那些不属于一个团队,但存在共同问题的被训练者。比如训练他们如何处理员工之间的冲突及如何提供有效的反馈信息。
(4) 优秀团队的特征
尽管每个团体都有自己的独特之处,但对于所有成功的高绩效团队来说,却存在一些共同的特征,它们包括以下几个方面:
• 共同的目标—— 明确的事业目标可以引导团队工作,并使行动一致。
• 明确而具体的目标—— 具有适宜的行动计划及达到目标的策略。
• 每一成员都能充分了解并胜任自己的工作—— 团队成员具备一些必要技能,如专业技术知识、决策技能及良好的人际关系处理能力。
• 开放的沟通渠道—— 团队成员共享信息和知识,沟通及时,清晰,并且将重点放在组织的战略目标上。
• 团队成员之间互相鼓励,互相支持。
• 灵活性—— 可以使团队成员轮换到其他工作岗位上,可以共享或轮换的领导角色。
• 了解并充分利用每个成员的能力,并了解他们的不足。
• 互相信任—— 将知识、经验、好的想法都用在如何使团队更加有效地发挥作用上,鼓励成员之间的协作而不是竞争。
• 共同承担对团队工作结果的责任—— 分享荣誉,出现问题时不推卸责任,而且团队成员在分开后仍能像在同一团队时一样工作并积极主动地参加各种活动,而不是只有共同任务的要求时才这样做。
• 连贯性—— 团队成员的工作有一个连贯性,从而可以发挥出他们的潜力。
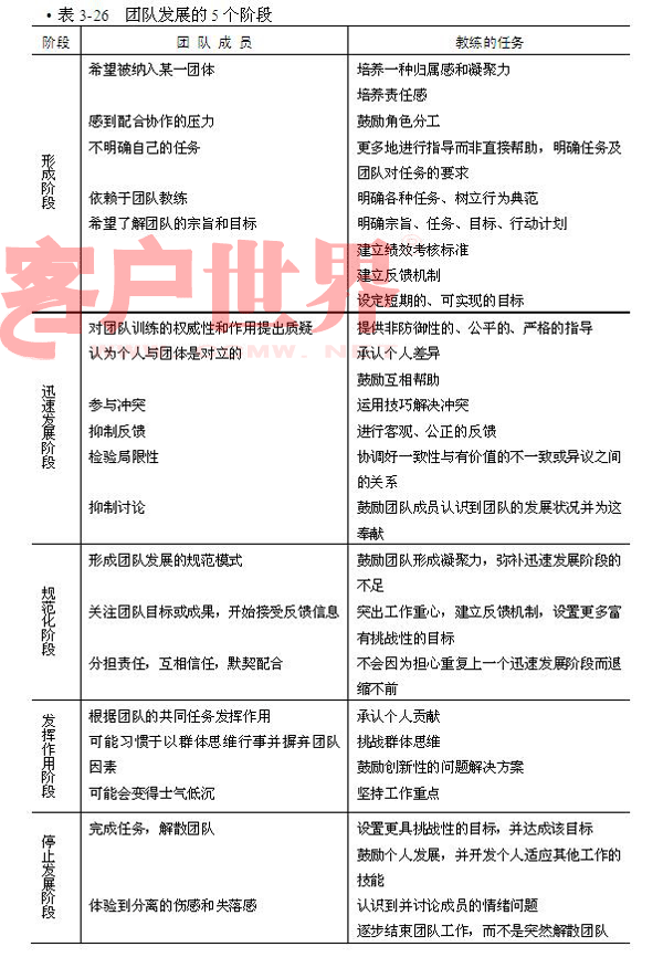
(5) 团队的发展阶段
团队可以被看做经历了不同发展阶段的有机体。虽然每个团队都有其特点,但人们普遍认为大多数团队都要经历5个发展阶段。它们分别是形成阶段、迅速发展阶段、规范化发展阶段、发挥作用阶段和停止发展阶段。表3-26描述了这5个阶段与团队成员行为的关系,以及每一阶段团队训练的作用。
.gif)
(6) 团队训练的障碍及其排除方法
每一个团队都各不相同,因团队成员个人的不同特点就可以使团队之间产生团队方面的差异。很明显我们不可能涉及到所有对团队发展和绩效产生消极影响的因素,但我们可以从中归纳出几种潜在的消极因素以引起教练的注意。主要集中在以下4个方面:
① 目标和期望。
② 任务。
③ 制度和程序。
④ 人际关系问题。
• 目标和期望
团队训练的目标可能不明确,不切合实际,或者没有与团队成员的个人利益相结合。
解决方案:团队训练的一个主要作用就是要保证团队成员和团队都要致力于实现团队目标并化解任何抵触情绪。在团队训练的整个过程中都应该一直关注并鼓励成员参与团队活动。应当定期回顾团队总体目标,同时,让每一阶段的目标应在每次团队会议开始时确立,并在以后各个阶段予以回顾。这种程序不仅可使团队成员不偏离既定目标,而且可以进行定期监督,从而使团队训练获得成功,另一方面,它也可以为失败的团队训练提供其他可供选择的战略。
• 任务
团队内部的成员在该组织中的任务可能尚未明确。成员的任务可能相互重叠,不适合,或与成员个人的特长无关。尤其是在自我管理型的团队中,团队训练会出现一些特殊的问题。在这种团队中,领导者的任务将从领导、指导转变为训练和促进。领导者可能会认为团队成员不能进行自我管理,并害怕自己的管理者地位受到威胁。成员自身的地位也有可能受到威胁,而且他们可能不愿承担更大的责任。
解决方案:教练可能认为某一特定的团队绩效不佳是由于团队成员的岗位安排不正确,或者是团队成员自己认为被安排错了。这种状况可能会导致各方的利益冲突。教练必须建立并确保团队成员对于训练的信心。一旦组织内部的结构变革被批准,就势必会牵涉到管理层的利益。解决这一潜在难题的一个办法就是同意在可能会出现上述问题的团队训练时段中邀请管理人员参加。显然,这一策略在那些已经具备训练基础的、管理层已经与教练达成共识并完全支持训练的团队中更有可能取得成功。自我管理型团队的领导者可以要求团队成员按照“让管理者担任教练”的规则来进行训练。教练应当认识到人们对于自我管理的忧虑,因为团队成员有可能不具备必要的专业技能,因此教练应当向他们推荐进一步的训练和开发活动。此外,还应当考虑,相对于只有单一领导者的群体模式而言,这种团队模式是否合适。
• 制度和程序
经验告诉我们,在如何推进进程以达成目标这一问题上,人们往往很难达成一致意见。组织制度要么是有些陈旧,要么是过于复杂或很少记录(工作)程序。
解决方案:头脑风暴法、问题解决练习及心理映射都是教练用来制订或重新制订机构制度和工作程序的技巧。正如上面所指出的,一旦需要进行重要的机构改革,必须要向高级管理层进行反馈。
• 人际关系问题
这些问题会对绩效最好的团队也会产生影响。具体包括以下几个方面:
① 对于变革的担心。一些团队成员可能担心改变会导致他们权力丧失、地位下降。
② 内部竞争。虽然竞争是商务的必要因素,并能促使我们取得越来越大的成就。但是如果竞争超过了一定限度,则可能导致非赢即输的态度,以及在权力、地位和财力上的攀比。
解决方案:我们应当尽量避免工作项目相似的团队之间的竞争。在内部玩弄权术和竞争,会抑制创造性的问题解决方案的产生。
③ 隐藏信息,发生工作冲突及不信任其他团队成员。
解决方案:教练的任务是创造一个以坦诚为准则的、案例的工作环境。通过了解团队成员的需求、忧虑和希望避免的事情,隐藏的信息应该被人们所了解。尽管团队训练不是集体治疗,教练也不是治疗师或是神父,但是如果希望团队成员关注相互关系和成就目标,而不只是自己的利益,进行真诚的自我暴露仍然是至关重要的。
④ 缺乏群体动力。尽管有关群体心理动力学(group psychodynamics)的深入知识和经验还没有得到证实,但团队教练至少应当了解一些这方面的知识。
解决方案:也许在团队中,首选要解决的一个问题就是对教练的积极的情感转移。这种情感转移可以通过团队成员希望成为“最受欢迎的孩子”来表明。教练不得不对此小心地进行回应,既不能表现出特别的喜爱,也不能完全拒绝(即反移情)。反移情(counter transference)也可能是出于教练自己希望被喜欢、被控制并成为专家的愿望。教练自已处理矛盾的方式也会对团队产生一定的影响。教练的一个任务就是应对并缓和当前的紧张气氛。如果有意识或无意识地希望避免矛盾,教练就会力图掩饰不同意见或使矛盾各方达成表面上的一致。相反地,对敌对情绪无知可能会导致在训练时段中间出现长期的、最终无法解决的矛盾。
其他常见的团队成员防御行为见表3-27。
.gif)
解决方案:有些防御是无意识的行为,而且,团队成员往往并没有意识到自己的行为方式及其原因。一位敏感的、具有协调性的教练可以用一种客观的、不带有价值判断的方式使众人了解这些行为,而且能够将团队成员的防御性的行为放到群体的工作背景中考虑,而不是把它们归因于团队成员的所谓“病态”。揭示这些防御性的行为为人们提供了公开讨论自己的担心和忧虑的机会。优秀的教练能够起到“忧虑存储器”的作用,并能够将其转化为一种更容易控制的情绪返还给被训练者,同时还能够使人们进行坦诚、高质量的交流。
⑤ 团队成员的情绪问题。团队成员还可能会出现以上讨论中所没有涉及到的情绪问题。
解决方案:如果教练认为团队成员出现问题是属于临床性的,那就需要管理层的介入,并向临床医生寻求咨询意见。如果团队成员所出现的问题起因于团队,例如是由于感受到了团队压力而出现的,那么就需要对该成员进行单独训练。这些成员可能缺乏处理人际关系的能力,并且不会受到那些排斥他的团队成员的欢迎。鉴于其他团队成员很可能会对教练给这些受孤立的团队成员一些特殊关照产生不满,因此明智的做法是把这些团队成员交给其他教练进行单独训练。
告诫:虽然了解群体动力学及如何对其处理的有关知识能够促使团队训练取得成功,但是教练还应当明确团队训练时段的目的是为了提高工作绩效。
(7) 成功的团队教练应具备的特征
成功的教练应具备的一些特征:
成功教练的个人素质:
① 自我感知的能力。自我感知的例子包括:自我观察和自我反省的能力。
② 认识到什么是不可变的,什么是超出自己能力范围的,什么是我们能改变的。
③ 有能力监控自己的反应、情感和行为及其在训练干预过程中对自身的影响。
④ 对自身的优点和缺点有现实的认识。
⑤ 了解自己的动机和需要,如被喜欢的需要、控制的需要、被当作专家和给出建议的需要和未解决的情感问题等。
⑥ 认识到自己的偏见。
⑦ 无抵触的接受批评和反馈意见的能力。
⑧ 意识到移情状态(被训练者无意识的将生活中重要他人的形象投射到教练身上)及“反移情”状态(教练和被教练者过分的认同)。
⑨ 识到我们对训练的害怕和焦虑,比如害怕失败、冒犯或挑战。
⑩ 鼓励他人的能力。
建立关系的能力。
花时间了解被训练者。
营造和睦、信任和公平的氛围。
通过对其目标的坚定信念建立可信度,并在逆境中显示出强大的意志力。
建立亲密关系。
富有耐心。
获得被训练者的信任和信赖。
不急于向被训练者传授认识结果,而应该让其自己发现答案。
对被训练者提供无条件的支持,表现出对其独特性和价值的欣赏。
鼓励双方共同展开讨论并解决问题。
变通的能力。
沟通的能力。
前瞻的能力。
控制的能力。
诊断问题并找出解决方法的能力。
从事商务的能力。
理解并珍视团队动力。
认识到自身及团队成员的优势和劣势,并能正确予以评价。
能够激发对共同目标和愿景的责任感。
全神贯注于可以完成的、可操作的、持续的、要求严格的、具有挑战性的任务。
具有良好的沟通技巧,即善于倾听、提问并对所有设想进行验证。
在必要的情况下,能够灵活地协助他人完成工作或承担领导责任。
创造自由讨论的氛围,鼓励个体差异和不同意见。
总能在冲突中达成一致决议。
提供学习机会—— 鼓励团队成员进行自学,重视学习的过程,而不仅只看重知识本身。
不断提供反馈信息—— 绩效考核,奖励成就,并使团队专注于团队的目标的愿景。
(8) 团队训练的六步骤模型
表3-28介绍的团队训练的六步骤模型是我们在培训活动小组过程中为那些希望从事训练职业的专业人员提供的一个详细的指导说明。
第一步:与管理层会面。
教练应该根据组织的工作日程、需要和拥有的资源来确定训练干预措施。教练要与管理层讨论团队构成问题,并明确训练时段的物流供应问题。这一过程应包括3个步骤。
•教练应当决定的内容有以下几项。
①团队训练是否为完成既定干预目标的最适当的形式?采用单独训练是否更有效地实现既定的变革?
②组织需要解决什么问题?是否存在既定的训练干预目标,或者说组织的目标是否集中、明确?教练能否获得充足的信息和人员以了解该组织的体制?教练是否能够在团队内部或同组织内的其他部门和群体之间建立沟通渠道?训练能否保密?
③组织是否有足够的资源支持团队训练?是否愿意支持变革?它是否赞同打破常规、变更体制并为团队提供足够的资源以实现其既定目标?非团队成员是否愿意合作并明确支持团队的目的目标?
•教练应当考察个人是否适合加入团队。
教练很少有机会选择团队成员。通常情况下,团队已经存在或者机构编制决定了个人是否具有团队成员资格。然而,团队训练能否成功在一定程度上取决于团队的成员构成。尽管完美的团队成员可能并不存在,但我们在选择团队成员时应当尽量避免那些不利于发展的个人性格因素,它们包括无法抑制的利己主义,针对团队的敌对态度、过分的个人主义和不合群。
除了团队成员的个性因素外,团队规模也是影响团队效率的一个因素。在与小型组织的团队共同工作时,我们发现较之规模较大的团队,小规模团队合作更好,成果更多,并且更容易得到发展。5~8个人是比较合适的。当然,团队规模同样不是教练能够决定的问题,但管理层应该意识到规模较大的团队要取得成功会有一定的障碍。
•教练应当建立评估、判断、反馈和报告程序,并考虑以下几个问题。
①在团队训练开始之前,是与团队成员单独会面还是进行集体会面?
②团队中是否同时正在进行或有后续的单独训练?如果是,训练由谁来主持?
③是否需要对团队成员进行个人评价?这种评价将采取什么形式进行?什么人可以看到评价信息?书面评价报告是以团队为单位还是以个人为单位?保密机制如何规定?
④团队训练在哪里举行?多长时间举行一次?一次持续多长时间?有何能保证出勤率的机制?
第二步:与每一个成员单独会面。
这一阶段对团队训练能否成功起着至关重要的作用。尽管组织保证已经就团队训练的目的、程序及优点向所有成员进行了简要介绍,但教练还是会遇到这样的情况:整个团队成员由于对团队训练知之甚少而表现焦虑,怀有敌意,甚至认为是由于绩效不佳而被挑选出来的。这样,教练又要花费许多宝贵的时间用于教育团队成员,并消除他们的顾虑和犹豫。
如果教练与每一个团队成员进行大约20~30分钟的单独会面,就可以避免上述问题。教练应当发给每个成员一份有关团队的资料,包括团队训练哪些内容、对被训练者的期望、评估程序、教练的任务及训练时段的日程安排。在此阶段中,可以讨论任何个人关心的问题。这样,除了能够使团队成员与教练的关系融洽并使他们在训练过程中通力合作之外,也可以为教练搜集到有价值的信息,这些信息在训练中可以派上用场。
第三步:与团队首次会面。
教练应当了解每一团队成员的顾虑,鼓励他们自由发表不同观点,并愿意认真倾听和了解他们的观点。无论团队成员以前是否曾经共事过,在第一个训练时段开始时他们的内心或多或少都会有一些不安。我们发现下面这个练习对于打破团队成员之间的隔阂,建立和睦关系十分有效。
可以融洽气氛的介绍型练习
本练习要求团队成员两个一组,互相提出以下问题,同时简要记录对方的答案并据此把自己的搭档介绍给整个团队。
①你的姓名?
②你的职位?
③ 你的主要职责是什么?
④你有什么兴趣和爱好?
⑤你最大的才能是什么?
⑥你最大的不足是什么?
⑦请叙述你最有成就感的时刻。
⑧如何能将你与其他人区分开来?
⑨你认为在当前条件下,成功的团队训练干预措施是什么?
•教练应当明确自己的职责,参见表3-29。
表3-29 教练与团队首次会面的职责
促进 监督 协调
问题解决 目标 团队活动
冲突管理 障碍 与管理层沟通
人际关系 成就
在3-29中,我们还应加上这样一个限制条件:教练的主要任务是参与团队讨论以提高团队成员的能力,并促进成员之间的互动。教练的目的不是为了告诉团队正确答案或提供技术上的建议,而是通过促进团队成员之间的协作与交流使他们自己找到答案(Hargrove1995)。
• 教练应当建立保密机制。例如,他应当:
① 规定哪些报告(如果有的话)可以呈报给上级管理部门。
② 规定这些报告中应涉及哪些信息。
③ 与团队成员达成一致,规定训练期间涉及的问题只限于在团队会面的参 与者中讨论,不得向非团队成员泄露消息。
•教练应当明确他对团队成员的期望及其在训练时段中所期望的团队绩效,具体包括以下几个方面。
① 明确参与规则。
② 如果团队成员的绩效达不到要求,将会怎样办?
③ 不允许在集体会议中责备他人。
④ 对所有想法、建议都应认真倾听。
⑤ 教练是否参加定期举行的团队会面,并在会面中发言?
⑥ 是否要在团队会面后布置“家庭作业”?
⑦ 训练时段的结构采用互动的、非教导性的研讨会和练习形式。
•教练将就训练时段的目标与团队成员达成一致。例如,应当简要列出以下条目:
① 个人的需要和愿望。
② 我们为什么来这里?
③ 团队的基本原则。
④ 我们的目标是什么?
这样,教练才能就团队的目的、目标、训练程序与团队成员达成一致。
• 在和每个人都讨论了评估程序之后,教练将要发放调查问卷。有价值的调查问卷包括以下内容:
① 团队发展调查问卷(指出团队成员目前应达到的职业标准)。
② 有效的团队建设者的态度调查问卷(针对支持团队建设的态度,指出其优点与不足)。
③ 迈尔斯-布里格斯类型指标(用以测量人们如何搜集信息,进行决策,并使生活与之相适应)。
④ 基本的人际关系行为导向调查问卷(用以衡量包容性、控制力及开放程度的。标准,对评估团队成员和教练有价值)
第四步:与团队第二次会面。
在第二次与团队全体成员会面时,教练应当做到以下几个方面:
•从评估结果得出反馈信息。
•回顾团队目标和愿景鼓励团队成员实现这些目标和愿景。
•考察有可能阻碍实现既定目标的因素。
练习(1)是一个有关共同设立目标并解决问题以使团队达成既定的一致目标的简单练习。教练有必要用某一个训练时段来专门处理那些可能会使被训练者自我限制并影响其自身发展的不正确观念。不正确思考可能会影响团队的绩效和发展。我们发现,在增强自我意识和减少对训练和团队参与的抵触方面,
练习(2)十分有效。
(1)
在一块写字板上,教练写出以下术语:
目标 障碍 解决方法
鼓励每一个成员在写字板上写下自己的想法,然后团队成员采用头脑风暴法对一个问题进行讨论,以达成一致意见。
(2)
教练在一张活动挂图上列出8个常见的认知错误(如“没有人征求我的意见”、“如果我授权给他人,我将失去控制权”、“我必须得到我生命中所有重要的人的爱与赞同”、“如果你想完成某个任务,就自己去干吧”等)。每个成员都要从中选出一种自我限制的观念,并根据它对自己生活的影响程度打分,分数最低为1(表示影响很大),最高为6(表示没有丝毫影响),然后整个团队要对这些自我限制的观念进行讨论或质疑。
第五步:开始正式训练。
最有效的团队训练形式应当是6~8人一组(一位教练)或10~12人一组(两位教练)的小组活动。如果团队成员过多,尤其是在只有一位教练的情况下,团队训练就会变得说教过多,不灵活,更像是在进行培训而非训练。
一些常见的团队训练的主题包括:
•如何进行反馈?
•如何提高人们在工作场所的人事技能?
•如何成为一个高效的领导者?
•如何应对问题人群?
•如何创建高绩效团队?
教练应当制订训练时段的目标和行动计划。例如,训练目标可能是了解有效提供反馈的基本原则。而行动计划则可能包括:完成一项可以提供反馈的指定的活动小组练习;在接下来的一周内,每个团队成员根据在活动小组中所学到的原则向一位雇员提供反馈。然后,每个被训练者应当写一份关于反馈的简要报告,并在下一个训练时段与其他团队成员进行交流。
下面的练习是为反馈模型而设计的。
团队成员每两人组成配对小组,发给每人一份反馈模型及下面所介绍的有关Sidney S的案例说明。
阅读时间=15分钟
案例说明:Sidney S是一家中型零售企业中一个大部门经理。公司今年开始实行绩效考核,Sidney S要为20位雇员提供反馈。Sidney S过去没有接受过管理培训,因为担心职员产生抵触情绪,反馈工作已经被拖延了1个多月。
根据以上提供的资料,每一配对小组需要讨论以下问题:
•Sidney S不愿进行反馈的原因是什么?
•怎样做才能反馈这些问题?
•Sidney S需要哪些资源?
•Sidney S在进行反馈时需遵循哪些基本原则?
然后每一配对小组将反馈信息提交给团队,教练再将每一配对小组的答案列在活动挂图上,随后团队开展讨论并努力在这些问题上达成一致意见。
由教练来检查团队已经学习和消化了哪些知识。
团队成员就教练所布置的“家庭作业”取得一致意见,并认真完成。在随后的一周内,每一团队成员都要运用反馈模型及在训练时段中所获得的其他信息给一位雇员提供反馈。
每周一次的定期训练时段继续进行。团队训练时段可以采取每周定期举行的形式(每周一个半小时至两个小时,共6~8周,具体情况根据训练日程安排而定),也可以采取为期两天的集中训练。很明显,后者节省了教练的时间,但是,任何一个组织都不可能为所有团队成员抽出完整的两天时间专门用于训练。另一方面,每周定期举行的训练使监控和反馈持续不断,当团队成员在发生改变和采取新的行为的过程中遇到困难的时候,可以从教练和其他团队成员那里得到支持和鼓励。
虽然团队训练的时间框架在开始前就已经确定,但是如果团队训练没有经历“体会”阶段,最后的团队会面将会遇到难题。团队成员会觉得不确定,并产生离别焦虑和被遗弃感。这时教练应当采取以下措施来这一问题:
• 就这些问题举行一次讨论会,使团队成员认识到这些感觉是与团队训练不可分割的一部分。
• 根据期望和目标,检查并评价团队绩效,比如:取得了哪些成就?如何取得了这些成就?其中哪些策略获得了成功?为什么?是否还有未实现的目标和期望?团队成员是否感到为成功做出了应有的贡献?
• 用团队的反馈、家庭作业等实例证明,在团队训练时段中团队成员所获得的技能,已经使他们可以独立胜任未来的其他工作。
第六步:给管理层提供反馈。
就反馈信息的报告对象、报告内容、报告时间、报告频率而言,管理层反馈在训练开始之前就已经确定,教练应定期检查团队的进展状况,按计划向管理层提供反馈信息上(例如,在为期12周的训练干预期间提供2次反馈信息),并在必要时推荐单独训练或者进一步的团队训练。
第一次管理层报告应当包括以下几个方面:
• 团队训练方案的实施背景。
• 所采用的评估标准,以及通常会产生的结果。
• 行动计划1。
• 成果(迄今为止取得了哪些成果或涉及哪些方面)。
• 总结和建议。
• 既定计划2(针对持续性的团队训练时段的计划)。
第二次管理层报告应当包括:
• 行动计划2。
• 成果。
• 总结和建议。
• 后续的团队训练或单独训练。
下面,我们将简短地为与团队成员共事的管理者或教练提出一些建议以提高他们在这5个方面的竞争力。
第一:社交性沟通和预见性沟通
管理者或教练的任务:担任教练的管理者,其任务是指导团队成员的沟通风格和沟通内容。定期的、坦率的、适时的沟通对团队成员来说尤为重要。举例来讲,如果没有及时回复一封电子邮件,可能会引起发信人猜测这封电子邮件是否已经被收到,是否其中的内容在什么地方冒犯了收信人,或者收信人是否不愿全力投入这个项目。而对沟通技巧所进行的训练恰好可以打消这些潜在的忧虑和担心。
第二:传播热情
管理者或教练的任务:教练的任务是确保产生一种真实感和互补感,以便让团队成员热情、主动地参与团队活动。管理者通过把自己对组织愿景和目标的热情传播给他人来提高他们对组织的认同感,这又可以成为连接虚拟团队及其成员的纽带。
第三:有效地应对技术上的不确定性
管理者或教练的任务:担任教练时,管理者应当具备制止冲突,解决矛盾的才能,还应当能训练团队成员认识到矛盾的存在,并能够避免矛盾激化,控制矛盾发展。在训练过程中,如果能够尽早认识到矛盾的后果,就能够避免潜在矛盾的产生。如果两个人之间存在矛盾,教练应当尽早提醒他们,矛盾可能导致的严重后果,而不是等到整个团队都卷入了这场矛盾中才进行补救。更重要的是教练还应当成为角色榜样。管理者应当以一种冷静的、理性的、问题的方式去应对存在的危机和不确定性,这样可以鼓励团队成员以同样的态度去面对矛盾。
第四:较出色的领导能力
管理者或教练的任务:尽管管理者承担了整个虚拟团队的领导责任,但是在某些特定的条件下,团队需要有人提供专业性的建议,从而使团队内部会出现一些领袖人物。因此,管理者应当训练团队成员开发他们的领导能力。在一般状况下,团队成员应当具有灵活转换角色的能力,并能适应承担领导责任的需要。举例来讲,有些人可能会对控制权感兴趣而不愿接受其他人的领导,而有些人可能会由于接受领导责任而感到有压力。因此教练应当认清每�
责编:admin
转载请注明来源:营业厅教练式的团队发展建设
相关文章
- 店长道场:斥责也是一种艺术
- 山西联通将建设24小时自助营业厅
- 橱柜店面布局最大限度让顾客一览无余
- 专卖店的两个“上帝”:员工与客户
- 从室内设计看中式快餐发展方向
- 4S店的救牍
- LG欲在明年年底前新开35家售后形象店
- 戴尔电脑服务升级 200家专属服务中心启用











