大客户经营模式与经营策略
客户世界|李友|2008-08-20
p>
p>
大型客户经过近十几年信息化的建设,其应用在不断深化,对服务的要求更加专业和长期。软件厂商建立正确、有效的服务大客户的商业模式变得尤为重要。
正确的商业模式是服务好客户、 更好地满足客户需求,正确的商业模式是形成差异化竞争优势的关键所在。 客户尤其是大型客户经过近十几年信息化的建设,其应用在不断深化,对服务的要求更加专业和长期。软件厂商建立正确、有效的服务大客户的商业模式变得尤为重要。
一、大型客户信息化需求特点,需要厂商提供全生命周期的专业服务
1、大客户信息化需求的S—曲线:
大客户信息化需求总体来看分为三个主要阶段,即从部门级应用开始的起步阶段,逐渐向以行业解决方案为主的升级深化应用阶段,并最终发展到以应用集成为主的全面深入应用阶段。
.gif)
2、大客户需求与产品功能和产品模式的差异
大客户由于其组织、管控模式、个性化、行业特点以及对服务专业化和持续服务的需求,标准 产品功能和基于产品的服务模式预期需求会有一定的差异, 解决这种差异必须要建立围绕 客户需求的客户经营模式(包括个性化服务),并与客户形成长期的战略合作伙伴关系(持续改进)。
.gif)
(上图中的最下面那句话缺少了“客户”两字,即,应为“通过客户经营,与客户建立长期战略关系”)
3、建立满足大型客户不同需求阶段的 商业模式
大型客户信息化发展到今天,软件厂商传统的基于产品的业务模式已经很难满足大型客户信息化的需要。软件厂商必须形成在满足客户信息化发展不同阶段的基础上,为客户提供专业、长期持续的服务经营模式,即客户全生命周期经营。甚至针对某一客户形成一个专属的专业服务团队,长期 的服务于该客户 的不同发展阶段 ,这种服务也叫指名服务。
4、客户经营模式,对软件厂商综合实力和专业能力要求更高
不是所有的厂商都具备建立 客户经营 商业模式的实力和能力。建立客户经营模式,对技术、产品、营销、 服务、组织、产业链的合作等方面都提出了更高的要求。
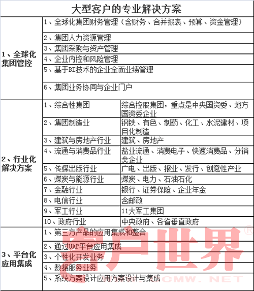
用友针对大型客户群的高端管理软件业务,经过十几 年的发展,通过服务近2000家国内外高端客户所积累的专业能力和经验,在UAP平台、【用友 NC】全系列产品 和全国近2000人的专业队伍,形成了行业化、层次化、结构化的交付体系、 全生命周期的客户服务体及全国近200多家的产业链伙伴,并在“全球化集团管控、行业化解决方案、平台化应用集成”的总体业务策略指导下,有近2000家高端客户成功应用的30几个专业的解决方案等,为深度服务和经营大客户提供了坚实的基础和保障, 确保按照更细分的客户群、满足大客户不同的信息化发展阶段的需求,提供个性化的解决方案和专业的服务,真正建立起大型客户的经营模式和经营体系。
.gif)
二、大型客户经营策略和模式
2008年,在 客户经营模式的经营思想指导下,在总结如上海烟草ABU(Account Business Unit 客户业务部)、大连万达ABU、5719ABU、川渝中烟ABU成功实施客户经营模式的基础上,针对大型客户全面推行大客户经营体系。
1.大客户经营总体策略
大型客户经营策略的基本原则是 满足大客户不同应用阶段的需求 , 与客户建立长期和持续的合作, 与客户共同创新完善产品和解决方案。2008年,具体落实以下几个方面的大客户经营策略:
(1)更加主动的客户经营策略
建立 大型客户经营组织体系,保障更加主动服务, 支持客户的深度信息化应用,主动挖掘和引导客户的需求,主动帮助客户深化和优化信息系统的应用,在产品研发、行业解决方案、营销、实施和服务等方面建立主动和快速反应客户需求的机制,尤其是对用友高端的近2000家老客户。
(2)更加深度的客户经营策略
通过解决方案尤其是行业解决方案的深化,以及服务解决方案的深化,帮助每一个客户深化应用,帮助大客户尤其是老客户进入企业信息化应用需求的第二、第三阶段,为此,用友集团与行业解决方案事业本部(GBU) 将2008年确定为行业深化年 通过解决方案的深化,更加深入地经营和服务客户。
(3)按客户计划开展体系化经营客户的策略
客户经营是系统化的经营体系,客户计划贯穿整个客户经营体系,通过客户计划系统服务和经营每个大客户。客户计划包括针对每一个客户的具体全生命周期的经营计划,针对特定行业客户群的特定行业经营计划,针对某一类高端客户群的客户经营计划。
(4)全面生命周期的客户服务与客户经营策略
针对每一客户,建立全生命周期的客户经营和服务体系,持续的服务和持续的改进,尤其是系统上线后的服务保障。并建立与客户共同创新的机制,确保降低客户信息化的总体拥有成本。
.gif)
2、大客户经营组织模式
08年针对大客户群的客户经营 ,采取以下四个主要的客户经营组织模式开展专业的客户经营。
用友集团总部的集团与行业解决方案事业部本部(GBU)按照客户类别设置 不同 业务线,与一线机构(分公司)的针对不同客户类别设置的客户经营组织形成对接,为一线机构客户经营单位提供技术、产品、行业解决方案和应用集成的专业支持,与一线客户经营单位共同经营和服务好大客户。
.gif)
三、 在微弱的街灯下等待着回家的客户——客户经理的关键作用
客户经理是经营大客户的核心和纽带,客户经理通过深入了解、理解、挖掘、引导客户需求,并站在客户的角度,按照客户计划,全方位地支持和服务客户,确保客户成功。
下面的文字,是客户经理拜访客户的一个场景:
“年轻人在微弱的街灯下等待着回家的客户,夜访之时,客户无法拒绝年轻人的热情而打开房门,走过客厅时经历了短暂的沉默,客户深知年轻人的来意,然而年轻人真诚地诉说了满腔的热忱,对生意只字不提,自己的公司有多优秀,员工们有多优秀,客户任由时间分秒过去,默默理解着年轻人的热忱,万万没有想到他会说这些话。客户回想起自己年轻的时候,客户把这位年轻人和自己的过去重叠,准备向他委托业务。后来年轻人起身告辞,不巧的是天下起雨来,客户在门口把伞递给年轻人,年轻人却谢绝了。他深鞠一躬走向正门,对目送他背影的客户,年轻人走到正门再次转身深深鞠躬,堂堂地踏上回家之路。
次日早晨,年轻人对上司谈起这次夜访,上司批评了年轻人又表扬了他,他立即随年轻人一同拜访了客户。尽管是一次突然的拜访,客户也欣然接见了他们。上司开门见山,
先为自己的失礼向客人道歉,已有意向委托年轻人业务的客户忍住内心的强烈感动,
真希望自己也能有这样的员工。所有的心情汇成一句话:拜托你们了, 说着他也深深低下头去。”
这个场景是发生在客户经理与客户间小小的一幕,有的客户经理会把其变成简单直白的单向销售;有的客户经理则因为深入了解客户经营的精髓,及对MOT的把握,从满足客户需求的角度出发,将企业的价值主张与客户的价值主张予以了很好的结合,从而实现了基于win-win的长期信赖的彼此合作。中国管理软件已步入繁荣阶段,客户的需求也日益多样化且需求需要得到迅速、长期的伙伴式的满足,中国管理软件厂商从基于产品的业务模式上升到基于客户经营的商业模式已成为历史发展的必然。
四、结束语:与客户共同创新
由产品经营商业模式全面向客户经营模式转型,并通过客户经营,与客户建立长期战略合作关系,通过专业专注的服务共同创新、共同发展、共同成功,是用友高端管理软件业务最核心的经营思想。该经营思想充分体现了用友高端管理软件业务的综合实力,也是作为中国高端管理软件第一品牌的【用友 NC】推动中国高端软件迈向世界级水平、更好地服务中国大型客户信息化建设义不容辞的历史性责任。
责编:admin
转载请注明来源:大客户经营模式与经营策略
相关文章
- 保险用VIP服务拯救下滑保单:60%客户不买账
- 大客户战略营销的六大利器
- 三大运营商聚焦集团客户 六大策略争胜负
- 大客户开发的几个核心问题
- 电信企业投诉客户的分层差异化管理
- 服务分三六九等?大中差异化服务标准引争议
- 从手工方式到Web 2.0时代的 VIP客户管理
- VIP经济的核心——CRM











