重新审视ACD
客户世界|黄河|2007-10-29
p>
p>
看到“重新审视ACD”这个题目后,也许你会觉得奇怪。这么简单、成熟、稳定、是个厂商都有的功能,还值得重新审视吗?作为一个技术人员,我想我还是要写这篇文章,因为我重新审视了中国呼叫中心ACD的技术和运营现状后,有些“惊愕”。我想与大家一起分享这个“惊愕”。
一、ACD的神秘和被忽略
最近,笔者和10多个呼叫中心的技术同行交流:呼叫中心最重要的技术是什么?回答各有不同,但是相同的是ACD技术都被排在第五位之后。笔者和20多个运营管理人员交流:对呼叫中心,你们最关心的功能是什么?回答也各不相同,但ACD功能都被排在第十位以后。
在笔者所在公司产品的技术体系中,虽然不是把ACD放在第一位,但是至少是前三位,而且笔者个人认为,ACD是呼叫中心最重要的技术功能,排名应在第一。
为什么各个呼叫中心中间件(呼叫中心平台)提供商的产品白皮书对ACD论述都很少,为什么提供商为客户讲解解决方案的时候,ACD的内容往往一带儿过,为什么各个呼叫中心运营管理人员几乎对ACD不提任何要求呢?可能原因还是出在厂商。一方面ACD技术是非常难实现的技术,厂商没有ACD产品,或产品不成熟、不全面,就告诉客户ACD不重要;另一方面,ACD功能是很难讲清楚,客户很难理解和应用。基于以上两种原因,厂商往往放弃在ACD研发、咨询、技术支持方面的投入,理由简单极了——“反正不赚钱”。
ACD技术的实现难度我们暂且不谈。我们先考虑一下关于ACD的理解难度。例如我们分析一下关于服务水平和呼叫量、服务时长的关系。分析之前,我们需要先学一门课程《排队论》(学排队论之前,需要学习概率论、数理统计和随机过程)。其中,
1、系统中客户数量的概率分布(Pn):无论什么样的排队模型,都以Pn代表稳定状态下系统中包含n个客户的概率,n的取值可以从0一直到系统容量N。
2、系统中客户数量期望值(系统状态,L):系统中客户数量既包括正在接受服务的客户,也包括排队等待的客户。
3、队列中客户数量期望值(队长,Lq):系统中等待服务的客户数量,它等于系统状态减去正在接受服务的客户数。
4、客户在系统中的平均逗留时间(W):客户在系统中的平均逗留时间包括客户接受服务的时间,也包括客户排队等待的时间。
5、客户的平均等待时间(Wq):客户的平均等待时间等于其系统逗留时间减去服务时间。
平均占用率是使用一系列复杂的数理统计公式计算出来的,在此略过。我可以肯定,大部分的读者理解那些公式会很困难,并且觉得索然无味、毫无用处。
那么,呼叫中心的技术人员更愿意看到的是通信方式、组网方式、数据表结构、三层架构、应用中间件、座席操作界面、分布式计算、Voip与远程接入;运营管理者更愿意看到是座席录入界面、报表、监控、录音、排班、招聘、培训方面的软件。因为这些更具体,很容易直接应用到日常的工作中。
总结一下,ACD神秘的原因是:
1、不表现在软件界面上:和录入界面、报表、监控、录音系统有很大区别,后者很容易引起关注,也容易应用、优化;
2、大量随机过程的算法:例如呼叫的泊松分布、服务持续时间的对数正态分布;
3、策略的参数可选择的太多:包括时间、当前座席占用率、当前排队时间、每个座席服务技能、多队列的排队情况等等;
4、多种媒体的关联:对于网上的请求、短信请求、邮件请求的统一排队。
ACD被忽略的原因:
1、厂商产品不成熟:厂商不向客户讲解ACD可以为呼叫中心带来的价值;
2、成本增加难以计算:不合理的ACD导致的成本增加需要大量公式计算出来;
3、收益难以计算:优化ACD带来的服务水平的提高,进而带来的企业整体收益难以计算;
4、外围技术刚刚到位:包括录入界面、统计分析数据、实时统计数据,这些都是优化ACD的重要前提条件。
二、“ACD是呼叫中心中最重要的技术”
笔者的逻辑是这样的:呼叫中心和其他的电话系统的本质区别为呼叫中心是大量的电话呼叫到一个中心,呼叫者并不知道应答的人是谁。因为呼叫是大量的,所以就需要ACD排队;因为呼叫者没有指定应答者,所以需要ACD自动分配。呼叫中心和其他的通信系统的本质区别既然是ACD,那么,ACD自然是呼叫中心最重要的技术。
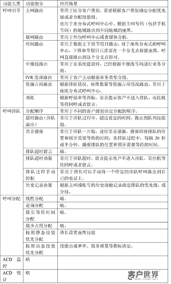
按照笔者理解的角度,分解一下ACD的主要功能:
.jpg)
以上列举的ACD的功能并不全面,只是说明ACD功能覆盖的范围。
下面分析一下为什么说ACD是呼叫中心最重要的技术。
(一)对客户满意度的影响
ACD对客户满意度的影响有四个方面:
1、等待了多长时间:等待时间越少,客户越满意。如何做到等待时间少?在座席处理速度一定并且座席数量一定的情况下,要求ACD将呼叫分配到忙碌程度最低的地域、座席组;在地域、座席组忙碌程度一定的情况下,ACD提高座席处理的速度(下面会有介绍)。
2、如何等待:一直听音乐,不告知呼叫者任何信息,相当于将客户关在一个黑屋子里等待,给客户很差的心理感受。银行排队还可以拿着号,看看自己排在第几个,有多少服务人员,一次处理大概多长时间等等。因此,我们需要让客户知道现在有多少座席、自己排第几位、预计还要等待多长的时间。据Lucent统计,这种提示会让用户多等待100秒左右。
3、其他出路:除了挂机,客户还能干什么?当然,可以选择留言、转接到其他组等等。
4、排队挂机或留言后,还有没有人理我:也就是说,呼损和留言也需要排队分配处理,虽然优先级低一些。
(二)对座席成本的影响
ACD对座席成本的影响包括一下几个方面:
1、技能分组:基本原则是呼叫分配给最合适的座席,否则将产生的影响是出现大量的咨询、保持、转接、会议等操作,或长时间的处理,一方面影响正在服务的客户满意度,另一方面延长了服务时长,降低服务水平。
2、座席多技能:按照上面说的技能分组,会出现一种技能的座席组呼叫量很大,而另外一种技能组座席一直空闲,这样,就要求座席具备多种技能来平衡话务量,即呼叫分配到技能级别高的座席,当技能级别高的座席都忙的时候,分配到技能级别低的座席。
3、值班问题:对于全省或全国座席分布式的呼叫中心,夜间或节假日只需要一个分支点值班,所有的呼叫路由到该分支点,可以大量节省座席费用。
4、激励机制配合:好的激励机制可以提高工作积极性,从而降低总的座席成本,配合激励机制的ACD策略包括:平均来电次数,保证每一个座席的呼叫量基本相等;平均服务时长,保证每一个座席的服务时长基本相等;最小座席登录数,当座席数量降低到一定数量,登录的座席不可以签退;应答呼叫上限,座席接到的电话数已经到达预设值,就不再分配电话等等。
5、座席培训:座席培训需要实战,当话务量比较低的时候,呼叫优先分配到技能级别低的座席。
6、排班决策:ACD排队和呼损的报表对排班有很大影响,试想,如果实现零呼损,座席数需要和中继数一样,成本增加很多,控制呼损在3%-5%是比较合理的,根据ACD引导和排队的情况进行座席的排班可以大大降低座席的成本。
(三)对电话销售的影响
ACD对于电话销售的影响有如下几点:
1、ACD对进线量的影响:中继线路是有限的,因此对于预计排队时长较长的呼叫,需要进行智能劝阻,以便释放中继线,在空闲的时候进行回呼。
2、ACD对成单率的影响:呼叫优先分配给技能级别高的座席,保证成单率,显然技能级别是一个动态指标,对于DM或电视购物,经常需要这样的分配方式——电话优先分配给SkillLevel最高的座席,SkillLevel=一个月成单率*n1 + 一周内成单率*n2 + 一天内成单率*n3,其中(n1+n2+n3=100%)。
3、ACD对于激励机制的影响:分配不均,容易在电话销售类型的呼叫中心中引起座席与主管之间的矛盾,可以考虑电话量平均分配的原则和电话量上限的原则。
4、ACD对回呼和留言的分配:回呼和留言也应该按照特定策略进行分配,而且要求的实时性很高,因为回呼的时间越长,成单率越低。
(四)对动态调整的影响
ACD的动态调整很重要,班长可以根据实际需要进行调整。如果无法做到动态调整,我们试想这样一个场景:公司要在下周进行一个新产品的市场活动,呼叫中心找到厂商改动软件,软件经过一周开发完成,两周时间稳定下来,一方面造成了开发成本的重新投入,另一方面,导致大量电话分配错误,公司会丢失大量客户。
因此,ACD可以动态调整是非常重要的,是ACD技术的一个重要指标。
三、中间件在ACD技术中的重要性
观察一下国内的呼叫中心中间件的ACD应用现状,我们先做一个分类。
.jpg)
.jpg)
呼叫中心ACD基本分类是硬件ACD和软件ACD,根据笔者的理解,呼叫中心中间件必须具备软件ACD功能,否则不能称之为“呼叫中心中间件”,原因包括三个:
1、ACD是呼叫中心最重要的功能,作为呼叫中心的中间件,必须具备ACD功能。
2、中间件应屏蔽交换机的差异。呼叫中心中间件是一种中间件,屏蔽交换机的差异,对业务提供统一的接口,而如果呼叫中心中间件只能支持硬ACD,那么,中间件没有屏蔽底层差异,业务系统也需要适应不同交换机。
3、中间件应提供足够的开放性。中间件对业务提供可以灵活配置的接口,实现业务敏捷,不能在一个新的需求产生的时候,厂商就在服务器临时开发大量程序,长期调试,会给呼叫中心带来巨大风险。
4、多种媒体接入的ACD处理依赖软件ACD:交换机只负责电话的ACD管理,如果要同时管理电话、呼损、留言、传真、短信、电邮、Web请求,必须软件ACD管理。
下面,对中间件的软件ACD的特点做一下简单的分析:
1、路由点软件ACD实现难度大。
稳定性要求高:呼叫引导、排队、分配依赖于中间件,如果中间件出现故障,将影响很大,软件必须有足够的稳定性和容错能力;
实现复杂度高:在需要语音播报的时候,呼叫需要由路由点转接到IVR,再由IVR转接到路由点,并保证排队顺序不变,反复的转接对于系统的各个部分都有很大压力。
2、适应性区别很大。对于没有IVR的呼叫中心中,必须做到路由点软件ACD,如DM、电视购物等呼叫中心,最好不要有IVR,因为消费行为为冲动型消费。
3、硬件成本差别很大。这在大型呼叫中心中表现尤为明显,如果用IVR软件ACD方式,IVR数量必须大于中继数-座席数。
.jpg)
IVR软件ACD比路由点软件ACD共多300线,共10个E1。原因很简单,交换机既然作为排队机,可以驻留呼叫,为什么一定要在IVR上驻留呢?
4、软件ACD的基本要求:
实时统计计算精确。要求中间件中必须包含实时统计部分,如队列、座席组、成单率等等实时统计的信息,以便作为ACD引导、排队、分配所依据的数据来源。
可编程。必须可以让用户去设置ACD的各种规则,如AVAYA的VDN、alcatel的Pilot,有图形化编辑工具的更好,如类似于IVR的流程编辑工具。
例如AVAYA的VDN配置的形式:
.jpg)
例如商路通Hi-Link ACD配置的形式:
.jpg)
数据库访问支持。可以通过简单配置即可访问数据库表。
具备统计、监控的外部接口。
四、对ACD在国内现状的“惊愕”
为了不犯众怒,我把我的“惊愕”缩短些一下。
“惊愕”一:大部分呼叫中心招标书、技术需求中,对ACD的要求最少,甚至比传真要求还少。客户用了大量的精力在各个环节上节省费用,就是不考虑ACD,每年ACD的问题导致的损失难以计算。
“惊愕”二:国内相当一部分“主流”中间件没有软件ACD,更“惊愕”的是没有软件ACD,却有电话、呼损、留言、电子邮件、短信、视频的统一分配。
“惊愕”三:很大规模的呼叫中心,用了排队机作为接入,还用IVR排队,花费大量资金购买IVR,而且客户一直认为座席都忙,后进来的呼叫必须在IVR上等待,否则呼叫就会被挂掉。
“惊愕”四:厂商居然在建设呼叫中心项目的时候,客户提出的路由策略变更都要现场开发,就不怕不稳定?
乐观一些,相信在不久的将来,随着呼叫中心技术的发展和运营管理水平的提升,这些问题都会很快解决,我的“惊愕”随之变成“惊喜”。
本文刊载于《客户世界》2007年9月刊;作者为北京商路通信息技术有限公司副总经理、技术总监。
责编:admin
转载请注明来源:重新审视ACD
相关文章
- 四维图新与杰发科技强强联手,普强信息在其中扮演什么样的角色?
- 国家首个语义库标准——智能客服语义库标准启动
- 知识管理在客户关系管理中的应用探析
- 正解云计算呼叫中心
- 软件复用的CRM系统的柔性化设计研究
- 西门子和方正世纪签署合作框架协议销售HiPath 1100电话系统
- 如何为客服运营做好系统保障
- HI-LINK中间件,助山东中润怡家电视购物稳中求胜











