广西电网公司建立95598全场景标准框架话术

图1:标准框架话术(主框架)

图2:标准框架话术(细分场景)

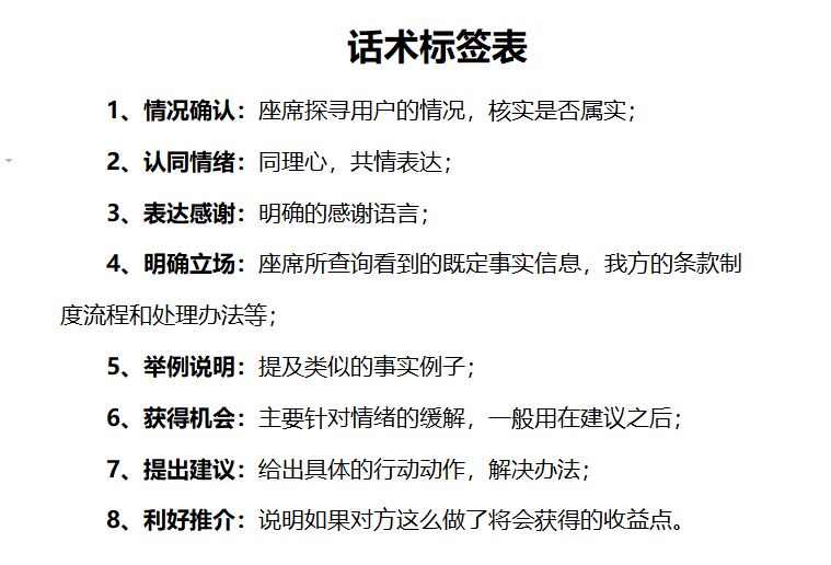
图3:标准话术标签

图4:话术创想会


图5:话术推广培训现场
转载请注明来源:广西电网公司建立95598全场景标准框架话术
相关文章
- 客户世界机构与高邮市政府签约合作,助力数据产业高质量发展
- 数字化运营架构师 CDO 认证培训第 3 期在深圳举行
- 2025数字运营专题研讨会在深圳圆满举行
- 第七届CC-CMM标准指导委员会授牌仪式圆满举行
- 毕佳庆受聘担任“数字人才培养工程”学术顾问
- 希莫认证公司2025年度国标服务认证授牌仪式在京举行
- 陈震原荣膺2025中国客户服务名人堂大奖
- 2025 第 21 届客户世界年度大会圆满闭幕











