人工智能管理与技术应用标准规范
第一章智能服务行业发展
一、智能服务的定义及构成
(一)定义
1、智能服务
随着移动互联网和社交媒体的高速发展,客户流量入口多变,催生了全渠道多媒体的服务整合渠道。广义上来看,在这些多样性的服务渠道之上,建立的能够自动流转,释放人力的模块,所构成的这整个的服务形态组合,就可称之为智能服务。
2、智能客服机器人
首先要明确的一点是, “智能客服机器人” 并不等同于智能服务,它只是这个服务系统中提及度最高的一个组合模块。
智能客服机器人,其实是一种能够使用自然语言与用户进行交流的人工智能信息系统,它采用包括自然语言理解、机器学习技术在内的多项智能人机交互技术,能够识别并理解用户以文字或语音形式提出的问题,通过语义分析理解用户意图,并以人性化的方式与用户沟通,向用户提供信息咨询等相关服务。
(二)智能服务体系的构成
近10年里,受移动互联网及底层AI技术发展的影响,智能服务体系已经囊括了生产端的各方面,如:前端自助服务、知识管理、智能客服机器人、智能语音呼入机器人、智能质检、智能工单等等。
二、智能服务的发展历程
智能服务的发展,从本质上而言,是基础理论与底层技术的发展。其中最具代表性的,就是智能客服机器人的发展。
第一阶段:关键词匹配,单一关键词触发问答
该阶段的客服机器人还不能称之为智能机器人,它是基于单个关键词的匹配,来满足客户关键词触发问答。适用于单一明确的业务场景,比如:通过发送指定关键词“cxll”短信至运营商来查询流量。
第二阶段:关键词模糊匹配,相近词义的关键词触发问答
这是单一关键词触发问答的升级版,它基于语句字面相似度,对预先定义的问答知识库进行模糊匹配,实现不同用户相似问法的回答。比如说,客户输入“退货流程”或“怎么退货”,都可以获取相应的退货操作说明;但它需要人工整理庞大的问答知识库,维护成本大。
第三阶段:自然语言分析及语义分析,实现复杂交互的更精准应答
自然语言分析指把句子拆分,将里面每一个词加以分析,给每个词加一个权重,根据权重的综合算法来匹配知识库中的答案。比如,知识库设定的一个语句是“我要退货”,当客户说“请问怎么退货”时,机器人可以理解客户意思并给出客户想要的答案。这一阶段的客服机器人已较为智能,但其准确性依赖底层复杂算法和知识库维护。目前市场上的大多数客服机器人都处于第三阶段,语义判断能力和匹配精度还没有特别好。
第四阶段:深度学习,机器拟人化
目前最先进的机器学习算法架构,包括卷积神经网络、循环神经网络等。该算法提升了上下文语义识别能力,从大量未标注的数据中进行学习,同时还可以对复杂的情感进行建模,自动实时客服及客户情感值分析。
第二章智能服务行业发展现状
一、企业内智能服务发展
智能服务发展至今,一直处于被“推着走”的状态。随着企业客户数量激增,服务成本上升,服务质量与体验要求不断推高等原因,智能服务方能应运而生。
因离生产端最近,获得的是最新生产数据,也是客户需求的集成器,所以,企业内部的智能服务发展,往往是整个市场上的领头羊。例如电商行业中的“阿里小蜜”,金融业里的招商银行等,都是业内智能服务的典范。
二、厂商智能服务发展
在市场上,竞争格局日渐明朗,总体上是百家争鸣,百花齐放。据统计,2019年我国的服务类机器人市场规模达21.7亿美元,且市场划分初步形成。由云服务厂商、通信设备生产商、移动运营商、Paas云通讯、语音识别厂商等,组成上游产业链;基础软件商、传统客服软件厂商、智能客服机器人厂商和SaaS云客服厂商,处在中游,向下就是企业型客户和客服外包型客户(图1)。

图1:智能服务行业上中下游产业链
且智能服务市场的阶梯化日益明显,以老牌厂商小i为代表,Udesk、智齿科技等,稳扎稳打、位列头部;晓多、小能科技等紧随其后,另以追一为代表的新兴公司,势头迅猛。
各厂商之间的发展虽已有明显分层,但很难形成寡头效应。因为客服行业流动的血液是企业最珍贵的数据资源,这也就意味着,行业内的技术进步和创新绝大部分来自这些生产端,且因由数据安全考虑,一般企业在壮大到一定程度后,很可能选择自建智能客服系统。再加上寒冬已至,上游的巨头们也下场加入竞争,这种状况之下,中游企业里不太能诞生一个大家耳熟能详的大厂。但这种百家争鸣的状态,却更利于市场保持活力。
第三章近期智能服务行业发展预测
本章节将从技术领域、人机对话模式、知识管理、智能服务范围、生产端智能化、智能语音产品,智能服务新岗位的诞生——人工智能训练师,这7个方面,来解析2019年中国智能服务的发展新趋势。
一、技术领域
1、备受关注的趋势转变
从自然语言处理,到深度学习的兴起,人工智能一下子掀起科技大浪潮,深度学习也基本被等同于“人工智能”。然而回望过去的一年,仔细观察会发现,更愿意在公开场合去聊AI这个概念的人,反而是不是行业的深耕者。
人工智能领域的另一概念更显生机,那就是——知识图谱。从图2“知识图谱与深度学习”的百度指数对比可看出:深度学习的受关注度从18年开始,逐渐开始小幅下降,而知识图谱的受关注度,一直在稳步缩小与深度学习间的差距,可想见的是,往后的几年里,将会迎来一场大爆发(图2)。

图2:知识图谱与深度学习百度指数对比
2、知识图谱与深度学习
知识图谱与深度学习是都是人工智能的重要组成算法,但两者用两种完全不同的方法实现智能化。深度学习是用大量的数据训练,训练成模型,再进行调整。而知识图谱是把所有知识罗列整理成一个“实体和关系”的图谱,在图谱上进行推理,然后再把客户问题转化成图谱上的一个推理。深度学习能解决端到端的问题,知识图谱解决知识类的问题,知识图谱对深度学习有很大的候补作用。两者相辅,很多深度学习解决不了的问题,知识图谱可以解决。
但与深度学习相比,知识图谱非常“奢侈”,需要花费大量的人力物力,所以国内目前主要是一些大型企业在应用。
二、人机对话模式
其实能用一句话来回答的简单问题,占了客服问题总量的70%以上,在这类简单、明确的问题解决上,各家的能力差异其实并不显著。而拉开差距的关键,就在于复杂问题的处理。近年来,这种机器人可以反问客户,有多次交互的形式,而不是传统一问一答的多轮对话,备受重视。
什么是多轮对话?多轮对话是一种在人机对话中,初步明确用户意图之后,获取必要信息以最终得到明确用户指令的方式。此时用户是带着明确目标来的,但因为用户陈述需求的话语不够具体或明确,也可能用户的需求可能比较复杂,需要分多轮进行陈述,或是用户在对话过程中不断修改或完善自己的需求。这时候,机器可以通过反问、澄清或确认的形式,来帮助用户聚焦问题范围,找到满意的结果。这在业务办理等很难一次性定位客户问题的业务类型中很常见。
所以,任务驱动的多轮对话不是一个简单的自然语言理解加信息检索的过程,而是一个决策过程,需要机器在对话过程中不断根据当前的状态决策下一步应该采取的最优动作(如:提供结果,询问特定限制条件,澄清或确认需求,等等)从而最有效的辅助用户完成信息或服务获取的任务。
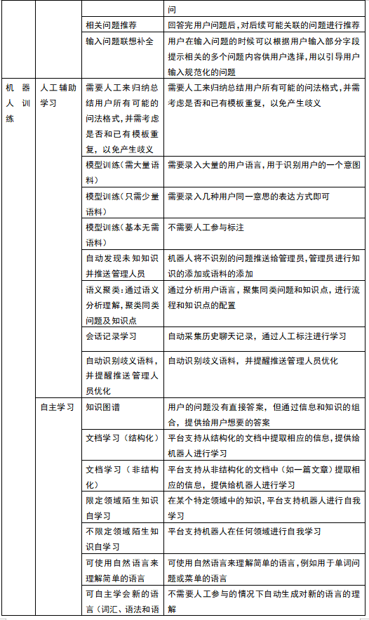
智能在线客服能力评估模型
智能在线客服能力模型(ChatBot Ability Model)提供了衡量智能在线客服能力和技术的标准,从而可以系统地对智能在线客服进行客观分类。因为它评估的不是产品本身,而是产品的底层技术(图3)。

图3:智能在线客服能力模型
Level 0至Level 5是根据智能在线客服的相对自动化程度定义的。
Level 0,即“零自动化”,人工客服在没有任何智能在线客服支持的情况下处理所有对话。但在Level 5中,智能在线客服可以在无需任何人工干预的情况下处理所有用户请求。
Level 0至Level 5的定义与自动驾驶非常相似,其实自动驾驶也可以被视为一种特殊的智能在线客服。
截至2019年12月,大多数市场现存的智能在线客服处于Level 1或Level 2。Level 3“条件自动化”级别,目前被视为最新技术;Level 4 “设计领域的全自动化”仍处于研发阶段;
Level 5“类人(完全)自动化”是需要数年才能实现的长远未来。
如下表(表一)所示,总结了从较低级别升级到较高级别所需的技术突破。有一点需要注意,与较高级别对应的技术,也可应用于较低级别的智能在线客服,使之表现更加出色。表一中的一些名词在表二中有名词解释。
表一 不同能力等级的能力定义

表二 能力分类名词解释





Level 1:人工客服辅助机器人
这是最基础的智能在线客服形态,主要用于支撑人工客服。它根据特定请求,对用户的意图进行分类1并提供答案检索,类似于搜索引擎,检索功能可满足近似匹配。如果智能在线客服无法满足请求,那么人工坐席代表就会接管所有沟通工作:回答问题、提出问题、提供建议等等;Level 1智能在线客服虽然很基础,但通过对用户意图进行分类、引导人工坐席并定位相关内容,这确实可以让服务提速。
Level 2:部分自动化
让智能在线客服达到“部分自动化”级别的应用技术已经实现,并已被Siri、Alexa、Google Assistant、小度、Bixby等知名的智能在线客服厂商广泛采用。
Level 2智能在线客服不仅支持简单的检索功能,而且可以基于基础的自然语言理解支持有限的多轮对话。它可以在某些情况下回答常见问题和命令,或通过会话管理器2中的既定脚本完成菜单驱动的任务,以及跟踪步骤和返回。Level 2智能在线客服还可以根据分类信息和语义信息,为特定的会话任务进行意图预测和槽位填充。基于有限状态、基于框架或基于信息状态的会话都属于Level 2的会话管理架构。
而当用户的回答不在预定答案中,或是不遵循预先设定好的流程步骤进行问答时,人工坐席就被用作应急通道,出面完成复杂的多轮对话或是应用户要求转人工。更高级的Level2智能在线客服可以通过支持通用命令、常见命令或常见问题来处理简单的上下文切换。
Level 3:条件自动化
Level 3是当前最先进的智能在线客服级别,给了人工客服更大的自由,让他们在特定条件下可以完全将注意力从以前的日常任务上转移开来,从而使他们可以专注于那些复杂、且需要人工操作、甚至需要倾注同理心的才能完成的任务。
达到条件自动化级别的智能在线客服可以处理非常跳跃的会话流程,包括混合的计划和任务、多种意图和无缝转人工。
Level 3智能在线客服可以独挡用户交互的大多数方面,包括用户偏离原始对话(打断、插话)或请求更改上下文时(内容反悔)。Level 3智能在线客服可以同时完成多个混合任务,理解并处理多个意图,以及主动向用户提问(会话主动性可分为:系统主动1、用户主动2、混合主动3三种模式,对比于仅支持用户主动的Level 1、支持用户主动或系统主动的Level 2,Level 3已达到混合主动模式)。如果出现智能在线客服无法理解或处理的情况,或是当用户明确要求人工帮助时,将自动转接至人工客服专席。
Level 4:特定领域高度自动化
未来的智能在线客服将能够完全控制处理每个客户的请求。客服中心或呼叫中心负责人将更多地聚焦业务需求、业务流程设计、市场营销等方面,而不是运营。
即便人工坐席仍可以请求控制或在特殊情况下接管会话,但Level 4仍被认为是完全自主的。而人们也还是需要在智能在线客服处理看不见的任务或问题时伸出援手。
达到Level 4,智能在线客服可以执行多个步骤复杂的数学和逻辑推理,可以为某个特定的任务类型制定会话规划1,也可以用简单的语言自主学习特定领域的任务。
Level 4智能在线客服可以运用机器学习来主动或交互地学习,以及在一个域内进行被动学习。他们学习使用自然语言来理解简单的语言,例如用于单词问题或菜单的语言。
尽管能力非常强大,但是Level 4智能在线客服的功能仅限于运营设计域(ODD),这意味着它不能涵盖所有场景。在明确任务的运营设计环境中,可以不需要人工干预。在某些情况下,智能在线客服会处理交互中定义的部分,然后按流程设计将用户转接至人工客服。
Level 5 类人(完全)自动化
Level 5的智能在线客服将被训练达到人类思维的水平,以执行跨领域的、复杂的、非结构化的任务。它们可以解决关于“如何”的问题,处理抽象且杂糅的信息,学会新的语言(词汇、语法和语义)、知识、行为(孩子vs.成年人)、技能、价值观、工作偏好(追求效率vs.多次确认)等等。一个 Level 5智能在线客服可以在没有人工客服参与或监督的情况下,独立工作,甚至可以完成一些人工很难处理的任务。
转载请注明来源:人工智能管理与技术应用标准规范
相关文章
- 电销外呼中心的管理者们终于迎来了期待已久的“数字质检员”
- 智能体技术:重构客户服务中心的四大应用方向与实践革新
- 智能通信与数据服务的技术演进及行业趋势研究 —— 基于通信服务领域的实践分析
- 数字化客户体验的创新之路:金融业的AI赋能与实践
- RPA技术多场景融合:建行远银中心自动化运营跃迁
- 绘就远程银行建设新蓝图 解锁高质量发展新引擎
- 正阳县赞华职高:聚力学管升级,共筑发展新基
- 一图了解精工科技服务











