做好企业培训从选拔内部讲师开始
内部讲师队伍的选拔是一门学问,在企业中无论做哪个方面的人才选拨,都要先建立符合企业目标的人才素质模型。内部讲师的能力模型是由内驱力、推动力及判断力等三个方面的能力,以及分享意愿、进取意识、感染力、应变能力、需求把握能力、逻辑分析能力等六个主要因素构成。
为了能够保有持续的人才供给,越来越多的企业开始建立自己的企业大学或是企业商学院,在弘扬企业文化,沉淀和传播核心经验和技能的过程中,“外来和尚”的作用是有限的,更多要靠企业内部讲师在技能训练的过程中发挥关键和持续的作用。虽然,一些专业的培训供应商和研究机构已经有了大量的研究成果,但同样需要内部讲师根据企业的情况将其不断优化和落地。
企业管理者迫切希望在上完培训课后,参训学员能力能够得到快速提升,例如上完沟通课,希望学员沟通的能力马上就能提高;上完销售课,希望学员销售业绩马上就能提升上去;上完投诉处理技巧课,希望学员的投诉处理能力马上就能得到提高等等。在员工技能培训中有个7-2-1学习方式时间配比模型,这个模型就是让一个在某领域不具备能力的人变得有能力,它同时覆盖三种学习方式,分别是经验交流、动手实践以及课堂学习。这三种学习方式的时间配比,其中经验交流占20%,动手实践占70%,而课堂教学只占10%(如图1)。

从上面这个学习模型中,我们得到启发:能力的形成不可能一蹴而就。训练和提升员工技能必须通过三种学习方式的全面覆盖,才能取得效果。课堂学习只占整个实践分配的10%,也就是说希望听完一位培训师的讲课后能力马上得到提升,这是一个不太可能被实现的培训需求!课堂学习的作用是什么呢?它的作用是起到系统梳理知识体系,加快在动手实践和经验交流中进行学习的速度。能力的形成,主要还是靠在工作中进行实践和交流,只有通过实践和交流才能促使量变到质变。这样的工作,外部培训师大多是无法全程参与的,就算能参与,涉及的成本也比较高昂。那么这些事情由谁来主导最合适呢?答案非常明确:企业内部讲师。将企业的业务骨干吸纳到内部讲师队伍中,让教学更多地来源于工作实践,并且清楚地知道工作实践的完整流程,把业务骨干的能力陆续复制到更广的员工范围,提升企业的整体生产力。
同时,相对于外部培训,企业内部培训还是针对最渴望及最需要被培养的大多数普通员工,而最有效的方法就是“干中学”、“师徒制”、“带着问题去学”。因此,内部讲师在企业内部开展培训辅导工作有着得天独厚的天然优势:
熟悉企业,了解业务
很多从外面请来的培训公司或咨询公司,有的是讲放之四海而皆准的东西,也有先了解企业再对症下药的情况。而内部讲师天生了解企业,因为他是企业中的一员,企业内部的人对本企业的业务非常熟悉,对于员工出现的问题及困惑易于把握,也便于交流。
价值观相同
其实无论是培训、培养,师徒之间的价值观都需要建立在统一的基础之上,对于价值观的认知,企业内的人更有优势。
成本低廉
从外部请老师做培训,价格相对较高,而内部讲师不但成本低,同时还可以在训后实际运用中能够随时询问及时答复,这也大大提升了培训的有效性。
易于人才保留
员工之所以会留在企业并不仅仅因为薪酬,还有更多是文化的认同、发展的空间、优秀的领导等等。因此,当企业中推行内部讲师体系时,知识传承、能力发挥都有了更多的用武之地,更易于优秀员工的保留。
这些优势并不是否认外部培训资源,事实上外部培训资源的优势是显而易见的,外部培训老师可以为企业开阔思路、启发企业进行自我反省等等。企业投入资源建设内部讲师团队,倡导内部讲师做培训的目的在于传承企业核心知识,支撑业务发展,而不是把内部讲师训练成为职业讲师。内部讲师的主要任务就是能将所教授的知识有效传递给广大员工,达成企业教学目标最终为企业发展服务。
不少全球知名企业中的优秀员工都是通过讲师选拔脱颖而出的,能够成为内部讲师被大家看作是一种荣誉。在这些企业中,内部讲师从总裁开始,至副总裁、总监,他们的讲授,不仅是知识与经验的传承,更多是企业文化与价值观、公司战略目标的宣导,由高管带头,会积极正向地影响公司的企业文化、培训文化以及全体员工对于培训的认知。
因此,做好企业培训首先就要从选拔内部讲师开始,那么如何选拔内部讲师呢?很多培训主管部门会依据或参照咨询公司提供的培训师胜任力模型,在员工中进行内部讲师选拔。胜任力模型做得非常专业,很好地描述了优秀培训师必备的能力素质是什么,但如果真正照做的话,用这个标准去选人的话,你就发现在员工中是没有人可以入选的,因为这些能力素质大多是对职业讲师的要求。内部讲师不等于职业讲师,所以应该以“支撑业务”为原则筛选内部讲师所学的技能。
内部讲师队伍的选拔是一门学问,在企业中无论做哪个方面的人才选拨,都要先建立符合企业目标的人才素质模型。内部讲师选拔时,有以下几点值得注意:
首先,内部讲师的价值观必须与公司的企业文化行为准则高度吻合;
其次,要具备其所从事现岗位的工作技能,同时兼备讲师应具备的能力;
再次,经验丰富,尤其要考量其在现岗位以及在本企业工作时间的长短;
最后,业绩也非常重要,它是一个员工是否为优秀员工的标签,是大家对其工作能力信服的标准。
在此基础上,我们再来看选拔企业内部讲师都应该具备哪些能力素质模型?选拔内部讲师的标准是什么?选拔方式和选拔流程具体是怎么样的?
一、内部讲师能力素质模型
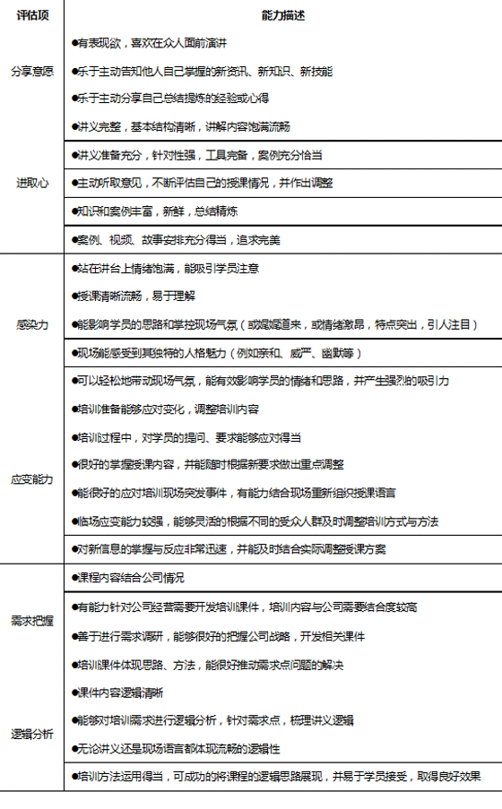
内部讲师的能力模型是由内驱力、推动力及判断力等三个方面的能力,以及分享意愿、进取意识、感染力、应变能力、需求把握能力、逻辑分析能力等六个主要因素构成(如图2)。

具体来说,这个3+6的素质模型能力描述如(表1)。

二、基于能力模型的内部讲师选拔标准
做内部讲师不同于企业内部其他普通工作岗位,内部讲师首先要高度认同企业文化,胸怀感恩之心,愿意并乐于分享企业文化和工作经验。对企业文化有不认同者,能力再强,业绩再好,都不能让其做讲师。内部讲师的综合素质、授课能力必须达到一定水平,知识技能才能更有效地传播出去,才能为企业创造更多的价值。企业可以根据前面提到的讲师能力要素,对每个能力项设置权重,制定符合本企业需求的内部讲师选拔标准。
三、内部讲师的选拔方式
(1)自主申请
在内部讲师项目正式启动之前,进行内部讲师项目的宣传造势,扩大内部讲师项目的影响力。着重宣贯对组织发展和个人发展的重要性,鼓励员工积极参与自荐报名,要让他们认识到,担任内部讲师不仅可以全面提升自身能力,还可以成就个人职业生涯,是向更高层次职位晋升的有效途径。
(2)组织推荐
组织推荐是选拔内部讲师的重要方式,由所在部门推荐员工参加内部讲师的选拔,重点推荐的大致有以下几类:一是在某岗位或某专业领域有丰富实战经验的主管或骨干员工,他们业务过硬、工作能力强、责任心强;二是公司中高层管理者,他们对企业有较为深入的理解和把握,积累较丰富的管理和专业经验;三是人力资源部门的员工,他们对企业的文化、制度和流程比较熟悉,做培训具有先天的优势。
(3)定向邀请
培训部门也可以向那些适合担任讲师的对象发出定向邀请,主动去发现那些表达能力强,在平常工作中有思路和口齿清晰,有一定感染力的员工(例如参加过公司的演讲比赛、辩论赛等活动的员工),那些喜欢分享,在日常会议中踊跃发言,愿意向别人提出自己的想法和建议,分享自己成功经验的员工都可以邀请或引荐为内部讲师培养的对象。
四、内部讲师的选拔流程
(1)组织推荐/个人申请:
符合选拔标准且有意成为公司内部讲师的员工,填写《内部讲师推荐(自荐)表》(如表2),描述个人的基本情况、工作业绩以及推荐(自荐)的理由。

(2)主管部门审核:
主管部门按选拔标准进行确认,根据各部门的人员数量、申报水平、公司的培训需求等情况与申请人所在部门讨论,初步确定内部讲师培养对象的名单。
(3)分级审批:
对培训部门审核后的内部讲师培养名单进行审批,主要是从公司各专业、部门等内部讲师人数分布均衡性,以及内部讲师质量上再把关,可由部门主管领导审批(如图3)。

企业需要发展,内部讲师必定是企业人才培养方面的一支不可缺少的重要力量,也是出色完成全年培训计划的主力军,对他们的选拔必须切合公司的实际情况,不要过高要求,也不能把条件降得太低,适合公司当前发展的实际事情才是最重要的。内部讲师队伍质量如何将会直接影响到内部培训的效果。从长远来看,内部讲师还会涉及到公司员工技能的提升,影响到各部门及公司整体绩效的完成情况,所以,做好企业培训就从选拔内部讲师开始吧!
本文刊载于《客户世界》2016年7月刊;作者周四维,单位为重庆移动客户服务中心。
转载请注明来源:做好企业培训从选拔内部讲师开始
相关文章
- 游世学:当人工智能成为客服领域的新型生产力
- 客世观点:全媒体时代客户中心的员工管理和运营变革
- 陈醒菲:创新服务再升级,广发银行打造全媒体对公客服中心
- 替代人工?智能机器人客服要解决的三个关键
- 如何让企业培训课程多接地气——内部讲师课程开发能力的培养
- 互联网转型时期呼叫中心班组文化建设初探
- 浅谈呼叫中心培训成果的转化
- 明道、优术,让员工感受成长的美











