客世期刊 | 在线服务,与客同步
客户世界|孙小波|2015-12-01
近期交通银行大堂经理“娇娇”的出现,让我们对人工智能有了更真切的感受。可以预期,在不久的将来,人工智能会深刻改变人类的生活。具象到服务领域、具体到客户服务中心,国内当前快速发展的在线服务借助人工智能技术将会有怎样的服务新突破?坚持“以最终顾客为中心”,客服中心的在线转型中又有哪些关键点要注意?
一、 如何看待在线服务?
1 、定义
根据百度百科中的定义,“在线服务”是指利用互联网技术,向用户提供线上服务的方式。
笔者观察在线服务可能是从国外 Webchat 一词演绎而来,初期这种网络 / 在线聊天方式的服务更多侧重于 PC 端,以文字形式为主。随着手机智能终端快速发展和 APP 社交媒体日益丰富, Webchat 内涵越来越丰富。我们可以将在线服务理解成是一种在智能终端上(当前主要是 PC 和智能手机)开展的,融合了文字、图片、表情、语音、视频等多种形式的线上实时或迟滞的服务新形态!
在线服务是适应大互联网时代客户网络行为快速变化的服务新形态,但本质仍是服务。
2 、趋势
近年来在线服务在中国快速发展,客户服务中心呈现出“人工语音服务 1.0 时代”和“在线服务 2.0 时代”融合发展的趋势,内在原因可能有两点。
( 1 )跟上客户的需求变化。互联网的神奇在于“信息获取和交互成本越来越低”,在于“地球村”变得越来越小,在于培育了一大批“网民”。在微信等社交媒体、淘宝等网络购物、滴滴等网络出行软件应用的推动下,网民消费行为快速变化,要求配套的服务也得相应跟上!如在京东购物有问题时可直接在线咨询,客户懒得再打电话询问。
( 2 )中国在线服务基本和国外同步。九十年代国外人工语音呼叫中心已较为成熟,起步时我们基本上是照搬国外的经验。而当前在线服务,国外也处于探索阶段,没有成熟经验和体系化套路。以 BAT 为首的国内互联网企业,在线服务的主要特点是应用带动服务升级,没有太重的传统人工服务中心束缚,依托自身技术优势,为满足客户最新网络行为,正引领国内在线服务新形态的探索和创新。
3 、目的
当前国内主流客户服务中心都在积极探索在线服务,并非“别人有了,我也要凑个热闹”。战略上在线转型布局,既是应对服务发展的新趋势,更是期待在线服务产生实际的“经营效益”。
( 1 )提高收益。如服务带动客户忠诚度提升,如在线营销收入等。
( 2 )降低成本。从语音服务到在线服务,换了赛道,换了规则,依托智能机器人等新技术手段,在线单位服务成本边际空间值得期待。这点对传统电话服务为主的客服中心而言,极有价值,尤可期待!
二、 如何寻求在线突破?
做好在线服务的关键,依然是坚持“以客户为中心”,淡化外在服务形态,注重内里客户诉求,努力做到“在线服务、与客同步”!具体转型时,在流程、人员和绩效模块,也有若干关键点。
(一)流程模块
1、 人工智能,让客户爱上自助互助
( 1 )客户化知识库
所谓客户化知识库,是相对“员工知识库”而言的。后者更多是开放给内部员工,支撑员工服务好外部客户。而前者则是外挪至客户端,削平公司业务复杂度和客户端感知间的门槛差距,用客户化语言方便客户自己寻找答案。
要想充分发挥智能机器人服务和社区服务的效益,客户化知识库是关键! 除了技术端的架构设计,更多是业务端的“平民化布局和客户化用语”,尤其对于业务复杂度高的企业,需要一支过硬的专家团队,能很好“搭桥”内部产品和外部客户,认真、踏实地编辑好每一条业务,并从机制上实现同步更新。
此外,可以考虑如何调动客户兴趣参与完善这个知识库,甚至允许客户“个性化自定义”。如图 1 京东智能机器人教 JIMI 说话,既娱乐了客户参与,也是对于“后端知识库可能缺失的内容”,提供一个“民间海捞补充”的渠道。
图 1 :京东教 JIMI 说话
( 2 )智能机器人服务
降低客服成本很大程度上取决于“智能机器人”的人工智能程度 。毕竟绝大多数客户需求会被“第一业务员”的智能机器人解决,诚如语音客服中心中 IVR 服务占比很高一样(部分中心甚至高达 80% 以上)。
图 2 京东智能机器人已实现“识别客户录入关键字并同步提示常见问题供客户选择”,对客户而言,很方便——哪怕是少打一个字!尽可能降低客户的体验费力度,是服务设计中永恒的主题。
图 2 :京东 JIMI 智能机器人
( 3 )社区模式
京东官网在线服务页面的右下角提供了“社区专栏”,提供一些热门“ # 话题”,供客户自主参与。如近期火热的 Iphone6S 预约,提供一个“临时对话群”,安排几名管理员,其它由“志同道合”的客户自行讨论沟通,达到自助互助目的。如此既降低了服务成本,也提升了目标客户群体的“参与感、归属感和价值感”。笔者认为,后续还可以更多考虑如何培养客户社区粘性,打造明星细分主题社区(如 Iphone 潮人社区等),如何招聘培育“友好客户服务代言人”等。
1、 学会搭脉,努力与客户同步
( 1 )快速迭代
在线服务流程、口径、客户端的界面设计,都需要快速更新。互联网本身就是一个快速变化的形态,如最新的网络潮流语言、最新的网聊表情库、最新的主流在线服务页面风格等等。
( 2 )友好客户机制
招募一批有代表性的友好客户,能内测体验在线服务的最新版本,能站在客户角度提出“中肯有效的体验建议”。甚至前向能参与到“在线服务设计环节中”,代表客户提出服务需求建议,在前端就满足客户潜在服务需求。
( 3 )客户感知实验室
如京东在线服务结束后,不仅仅询问“您对本次在线服务的体验感知如何”,还包括“您对京东的整体体验感知如何?”很多企业都有类似的机制,关键在于“能否做实”。据悉苹果公司特别重视客户服务中心,投入很大成本资源,认真分析每一通客户来话录音。提炼客户使用中的“感知不满点”和“潜在需求点”,传递给产品部门。表现在产品质量上,苹果手机除了“时尚的品牌”,在消费者具体使用时,相对其它手机,确实“ Bug 更小、更流畅、更人性化”。感知实验室可以由客服中心牵头,但产品部门、技术支撑部门也要积极参与。
2、 空杯心态,努力探寻在线新可能
( 1 )智能业务监控
人工语音时代,有些呼叫中心就已经尝试借助 ASR 技术将人工通话转化为文字脚本,再通过设定“关键字”等形式,进行“客户关键错误、业务关键错误和合规关键错误”等自动质检。
在线时代,一来服务交互本身就以文字为主,二来交互量相对人工语音会更大,因此智能业务监控势必有更大的价值空间。
( 2 )在线排班新可能
人工语音时代, SOHO 驻家办公等受限于业务支撑系统、网络安全、现场支撑和实际生产效益等,未能在业内有效普及。在线时代,多数时间不用戴耳机,知识库也越来越客户化,突发话务忙时或恶劣天气等情境下, SOHO 支撑更方便。
兼职人员将占比更大。相对人工语音服务,在线服务更亲和,很多时候就是和客户“朋友式的聊天”,这为招聘兼职客服人员,尤其大学生等提供了更大空间。如阿里云客服就和很多在校学生合作,让他们为普通淘宝客户提供服务。
离线预约。在线是迟滞服务(相对热线人工实时在队列中等待而言)。有些不是特别紧急的业务,客户可以“离线留言”,后台客服人员“离线回复”。可以满足不同客户的“紧急度”,差异化提供离线或在线服务,只要客户很快找到“之前留言的服务轨迹”,就很方便。
( 3 )可视化服务之美
在线的一大特色是“可视化”(相对人工热线而言),在设计美学上也有很多遐想空间。如个性化在线页面(类似 QQ 自选皮肤),如个人客户顾问(支付宝 APP 在线客服,第一次使用时会提示客户自己选择“真人图像”的服务经理),如具有公司文化特色的表情库(京东可以制作一款融合 JIMI 个性特征的表情库用以支持其在线服务)。
(二)人员模块
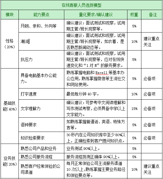
1、 在线胜任力模型
选对人比培养人更重要,招聘环节是控制人员流失、提升人员服务质量最前端也是最重要的一个环节!下表给出了一个具体的“在线客服人员选拨模型”,不同行业可结合个性要求灵活调整模块项、权重占比和具体量化目标要求等,逐步探索出一套适合企业个性的“在线人员胜任力模型”。
1、 选育用留
人员管理是一项系统性工程,基于服务形态不同,在线人员选育用留也有些差异(相对热线人工)。
(1) 人员招聘
基于在线服务要求和支撑硬件门槛可以相对更低些(相对热线人工),因此可以将招聘面试环节前置,为应聘人员提供一段时间的“岗前试用”(如低价值单技能简单业务等)。既便于应聘人员了解未来工作实战情况,也是一种很有效的前端筛选手段。
(2) 人员培训
一是鼓励员工自学。如站在客户角度,自己多体验公司各种渠道,了解客户在使用相关渠道时可能的体验感知(如哪里出现系统 BUG 、哪里系统提示不清晰等)。如鼓励员工私下多和朋友网聊,提高聊天能力等。
二是娱乐化培训。培训团队不防尝试将培训内容融合在游戏中或多借助视频化方式或多借助 APP 端,以轻松娱乐方式,将业务知识点和服务规范要求传递给客服一线,尽可能减少“填鸭式和应试型”培训。
三是远程培训。将“标杆人员经验”等录制成视频,搭建自己的“网络培训课堂”,方便一线随时随地使用。
(3) 人员考核
在线服务的一个重大突破,是可以和客户进行朋友式的轻松聊天(人工热线相对会更紧凑、更正规)。因此,只要不是关键致命错误,不防在业务监控 / 质检或考核方式上给予在线客服人员“更宽松的氛围”。
(4) 人员发展
除了常规的横向(后端管理人员) / 纵向(一线主管等)发展通道,对于兼具电话呼入 / 呼出的中心而言,还可以结合员工个性和业务适配情况,为员工提供差异化选择和轮岗机会。对于某些互联网企业,可以尝试多为优秀员工提供“产品经理”岗位机会。
2、 如何让员工更欢乐
虽然我们总说“只有满意的员工才有满意的客户”,但客服一线岗位的客观情况一直不容乐观(轮班、高强度通话、客户负面情绪等),行业年均流失率 30% 左右,客服一线的幸福感很难持续。
从热线转型到在线,不用一直带耳机了,工作时也可以和邻近的客服小伙伴“聊几句家常放松下”;客户使用文字寻求服务支持时,可能比直接通话“用词更文雅些了”(对客服人员的骚扰伤害相对小些);在线服务会经常使用表情库,很多表情本身就很喜气,有时客服可能还会收到客户赠送的“鲜花”;网络化语言聊天,可能让客服人员也跟着“潮流和年轻起来”……
在线的这些变化,为员工快乐轻松工作提供了另外一些可能的空间,也是个有趣的探讨方向。
(三)绩效模块
热线指标体系已相对成熟,而在线仍不明确。下表给出某行业当前在用的一些指标,供大家一起探讨。
一、 未来向何方?
1、 全渠道中心
可以预期在线服务在全渠道中的比重会越来越大(互联网浪潮趋势),这点会倒逼公司现有渠道的“一体化协同”(尤其是线下实体渠道的双向融合)。因为在客户眼中,没有所谓的渠道差别,有的只是“能否有效代表公司并切实解决问题”。从这个角度说,未来的客服中心就是公司的全渠道中心(可能在职责架构上就会直接负责公司的全渠道),客服中心可能越来越企业化,而企业可能也会越来越客服中心化!
2、 智能服务是关键
在线服务的一大核心特色就是智能机器人,可预期未来在线服务人工智能趋势会越来越明显。人工智能技术对于在线服务水准的影响将至关重要,也将成为各行业比拼的“战略重地”。如尽可能提升智能机器人识别精度和问题解决的效度;如同步识别客户动态输入关键字、自动调度机器人答案供客服人员选择(而非客服人员自行搜索或打字);如结合大数据,客户一接入在线客服,就提供“针对性咨询热点”选择(如某米粉点击小米在线,自动弹出“本周热点”),等等。
3、 客户互动
服务本是一种双向交互,看供求双方的“服务舞步”是否和谐。京东当前社区模式还仅仅是初步探索初期,如何结合客户大数据,细分“个性社群”?如何提高客户“品牌归属感”?如何让友好客户更多参与到客服中心服务、甚至公司产品层面的前向设计和优化?某种程度上,甚至可以通过客户和客服中心的互动质量,来度量客服中心的运营水平。
4、 虚拟智能服务
客服中心从人工语音发展到当前的在线客服,未来是否会走向“虚拟智能”?类似《星球大战》中的虚拟影像和立体化情景展示 ……
新智能、新服务,人工智能时代,值得美好期待。具体到国内当前蓬勃发展的在线服务,不管技术和服务模式会有怎样的创新更迭,如能始终坚持以“客户为中心”,努力做到“与客户同步”,那么在线一定会越走越好!
文章刊载于【客户世界】10月刊, 作者所在单位为广东移动客户服务(江门)中心 .
转载请注明来源:客世期刊 | 在线服务,与客同步
相关文章
- 花蜜APP创始人&CEO张云:重新启程,通向美丽征途
- 客世期刊 | 在派克街鱼市哲学中重拾工作热情
- 客世期刊 | 重新启程,通向美丽征途—花蜜APP创始人&CEO张云专访
- 客世期刊 | 领导艺术
- 客世期刊 | 劳务派遣规制及其对呼叫中心运营机构的影响
- 客世期刊 | 劳务派遣规制及其对呼叫中心运营机构的影响
- 青春向党,技能报国,正阳县赞华职业高中2025年新团员入团仪式庄严举行
- 上海琪驭精工与两院校教育部重点校企合作项目圆满结项











